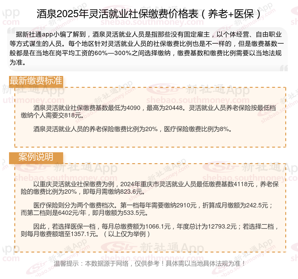
据新社通app数据显示,酒泉灵活就业人员养老保险缴费基数2024-2025年最新标准如下:
缴费基数下限暂按不低于4317元/月执行。按照个人20%的缴费费率,个人养老保险缴费金额低于863.4元/月。
(注:本文数据仅供参考,具体以当地缴费标准为准)
自由职业者买社保一个月费用要交多少钱?根据新社通app-社保缴费查询工具提供的2025社保缴费标准详情数据如下:

退休后到底拿多少养老金与哪些因素有关?
缴费基数:缴费基数是养老保险缴费的基准,它对个人每年需要缴纳的养老保险费用。同时,缴费基数也直接影响到个人账户养老金的累积额。在缴费比例相同的情况下,缴费基数越高,个人账户养老金的累积额就越多,未来领取的养老金数额也就越高。此外,缴费基数还通过影响本人指数化月平均缴费工资来间接影响基础养老金的数额。
退休年龄:退休年龄也会影响退休金的计发。一般来说,退休年龄越大,计发月数就越小,个人账户养老金的月计发金额就越高。但是,需要注意的是,法定退休年龄是固定的,个人不能随意选择退休年龄。
个人账户积累:个人账户资金是养老金的另一部分,缴费越多,个人账户积累也越多,退休时领取的养老金也就越多。
当地职工平均工资:退休工资还与当地职工平均工资有关。当地职工平均工资水平越高,计算出的基础养老金数额也会相应增加。因此,在不同地区,相同缴费年限和缴费工资的退休人员,其领取的退休工资可能会存在差异。
(备注:数据仅供参考,具体以当地有关法规为准)