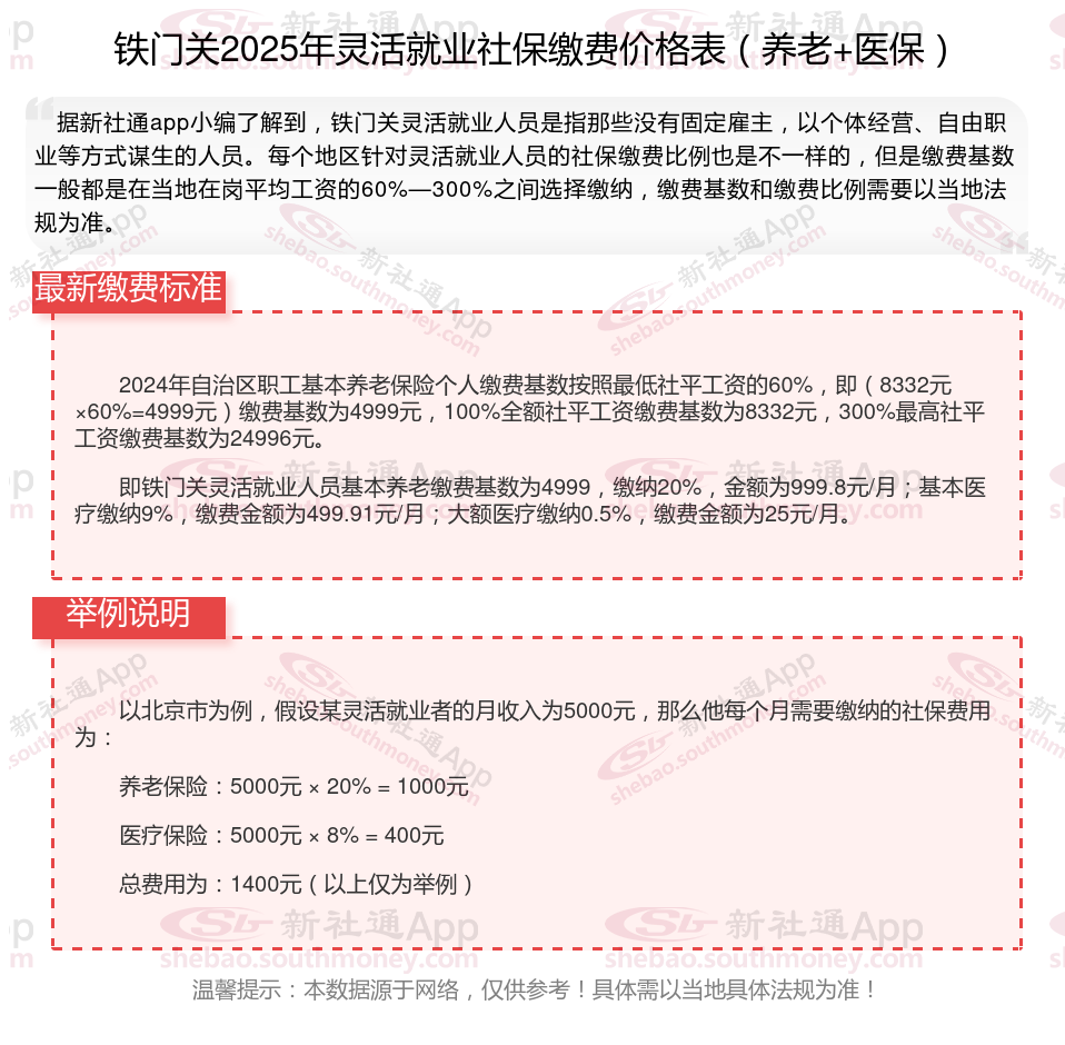
据新社通app数据显示,铁门关灵活就业养老保险缴费基数2024-2025年最新标准如下:
2025年铁门关城镇职工社会保险缴费基数用人单位及其职工(包括有雇工的个体工商户及其雇工)分别按2024年度全口径省平的60%(4999元/月)和300%(24996元/月)核定缴费基数的下限和上限执行。
个人缴费比例:20%;
(注:本文数据仅供参考,具体以当地缴费标准为准)
个体户交社保一个月多少钱?根据新社通app-社保缴费查询工具提供的2025社保缴费标准详情数据如下:

灵活就业社保养老保险缴费比例一般为20%,医疗保险缴费比例则根据当地法规而定。
温馨提示:本数据仅供参考!仅供参考和学习交流之用,不对您构成任何决策建议。具体需以当地有关法规为准!