据新社通app数据显示,雅安灵活就业养老缴费基数明细如下:
养老缴费缴费基数为:4511元;
个人缴费比例:20%;
(注:本文数据仅供参考,具体以当地缴费标准为准)
雅安灵活就业自己交社保一个月要交多少钱?交多久可以领?根据新社通app-社保缴费查询工具提供的最新数据如下:

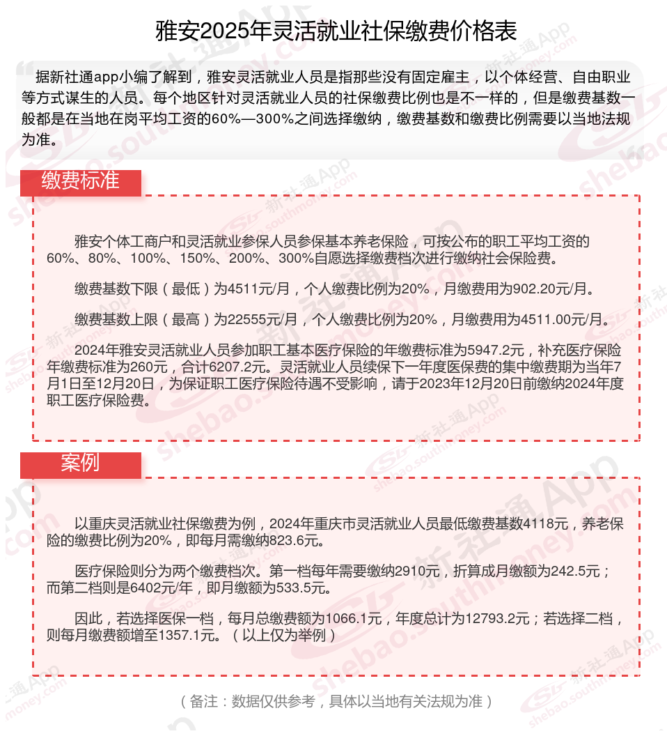
雅安个体工商户和灵活就业参保人员参保基本养老保险,可按公布的职工平均工资的60%、80%、100%、150%、200%、300%自愿选择缴费档次进行缴纳社会保险费。
缴费基数下限(最低)为4511元/月,个人缴费比例为20%,月缴费用为902.20元/月。
缴费基数上限(最高)为22555元/月,个人缴费比例为20%,月缴费用为4511.00元/月。
2024年雅安灵活就业人员参加职工基本医疗保险的年缴费标准为5947.2元,补充医疗保险年缴费标准为260元,合计6207.2元。灵活就业人员续保下一年度医保费的集中缴费期为当年7月1日至12月20日,为保证职工医疗保险待遇不受影响,请于2023年12月20日前缴纳2024年度职工医疗保险费。
社保缴费基数也叫社会保险缴费基数,是参保单位和参保人员缴纳社会保险费的依据。社会保险缴费基数×缴费比例=应缴社会保险费。缴费单位不按要求申报的,社会保险经办机构可暂按其上一年月缴费基数的百分之一百一十确定。
关于养老金领取时间的那些事儿
养老金的领取时间主要取决于个人的退休年龄、缴费年限以及是否满足当地社保方案的其他相关要求。以下是对养老金领取时间的详细介绍:
累计缴费年限满15年:
根据现行法规,从2025年1月1日至2029年12月31日,领取养老金的最低缴费年限为15年。
从2030年1月1日起,这一最低缴费年限将逐年提高,每年增加6个月,直至2040年达到20年。但这一调整对已经退休或即将退休的人员不产生影响,他们仍按照退休时的法规执行。
法定退休年龄
企业职工:2025年起实施渐进式退休,1965年后出生男性/1970年后出生女性首批适用65岁弹性退休制(可提前1-3年申请,养老金按比例递减)
特殊工种/病退人员:仍可提前5年申领,需提供岗位证明或劳动能力鉴定
养老金领取期限
一旦开始领取养老金,只要领取人还在世,就可以一直领取养老金,没有具体的领取年限限制。即使个人账户养老金已经用完,仍然会继续按照原标准计发。此外,个人养老金还会逐年根据社会在岗职工的月平均工资的增加而增长。
综上所述,养老金的领取时间主要取决于个人的退休年龄、缴费年限以及是否满足当地养老保险制的领取条件。一旦满足这些条件,参保人员就可以在办理完退休手续后开始按月领取养老金。
(备注:数据仅供参考,具体以当地有关法规为准)