据新社通app数据显示,松原灵活就业养老保险缴费基数2024-2025年最新标准如下:
2025年度,全省职工基本养老保险缴费基数上限为全口径工资的300%,即21535.50元/月;下限为全口径工资的60%,即4307.1元/月。
个人缴费比例:20%;
(注:本文数据仅供参考,具体以当地缴费标准为准)
松原个人社保缴纳金额怎么计算?根据新社通app-社保缴费查询工具提供的最新数据如下:

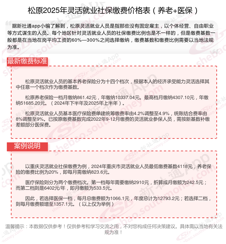
松原灵活就业人员的基本养老保险分为十四个档次,根据本人的经济承受能力灵活选择其中任意一个档次作为缴费基数。
松原养老保险一档月缴纳861.42元,年缴纳10337.04元。最高档月缴纳4307.10元,年缴纳51685.20元。(2024年下半年及2025年上半年)。
松原灵活就业人员基本医疗保险费单建统筹缴费率由4.2%调整至4.9%,统账结合费率由8%调整至9%。已按原缴费基数完成2022年9-12月缴费的灵活就业参保人员,需按新基数补缴差额部分医保费。
温馨提示:本数据仅供参考!具体需以当地有关法规为准!