灵活就业社保成为很多自由职业者和打工人空窗期的最佳选择。那具体缴费是多少呢?
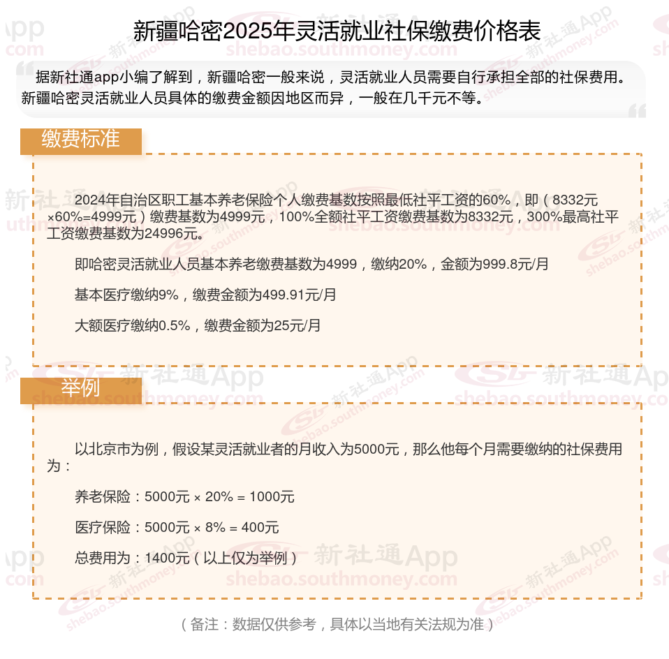
据新社通app数据显示,2024-2025年新疆哈密灵活就业人员养老保险的缴费标准:
养老保险缴费基数的下限为4999元;养老保险缴费比例为20%。
(注:本文数据仅供参考,具体以当地缴费标准为准)
灵活就业者交社保一个月多少钱?2025社保缴费标准,根据新社通app-社保缴费查询工具提供的2025社保缴费标准详情数据如下:

灵活就业人员需要按照一定的缴费比例来缴纳保险费。以养老保险为例,缴费比例通常为20%,其中8%部分会记入个人账户,12%部分进入社会统筹基金。医疗保险的缴费比例一般在4%至8%之间,具体比例按照各地法规要求。
养老保险断交是否会作废?
养老保险中断缴费后,已缴纳的养老保险费用不会消失,个人账户仍然存在,并会保留已缴纳养老保险的记录和利息。当个人重新开始缴纳养老保险时,可以接续原来的账户和缴费年限。
然而,中断缴费的时间过长,如超过几个月(具体时长可能因地区而异),则可能会对领取养老金的待遇产生影响。这是因为养老金的待遇是根据个人缴费年限、缴费基数等因素综合计算的,中断缴费会导致缴费年限减少,进而影响养老金待遇。
另外,一些地区可能会有特定的要求,如在中断缴费后的一段时间内(如6个月),如果个人未重新开始缴纳养老保险,则可能会被视为自动放弃养老保险权益,需要重新办理参保手续。但这种情况并非普遍存在,具体还需根据当地而定。
综上所述,虽然养老保险中断缴费后并不会立即暂停或作废,但长时间不交会影响未来领取养老金的待遇。因此,建议个人在条件允许的情况下尽量保持养老保险的连续缴纳。
(备注:数据仅供参考,具体以当地有关法规为准)