2024年1月起,北京灵活就业人员基本养老保险月缴费基数最低为4212元/月,最高为21060元/月;基本医疗保险月缴费基数最低为4212元/月,最高为21060元/月
那么,个人社保,要交多少钱?根据新社通app-社保缴费查询工具提供的2025社保缴费标准详情数据:

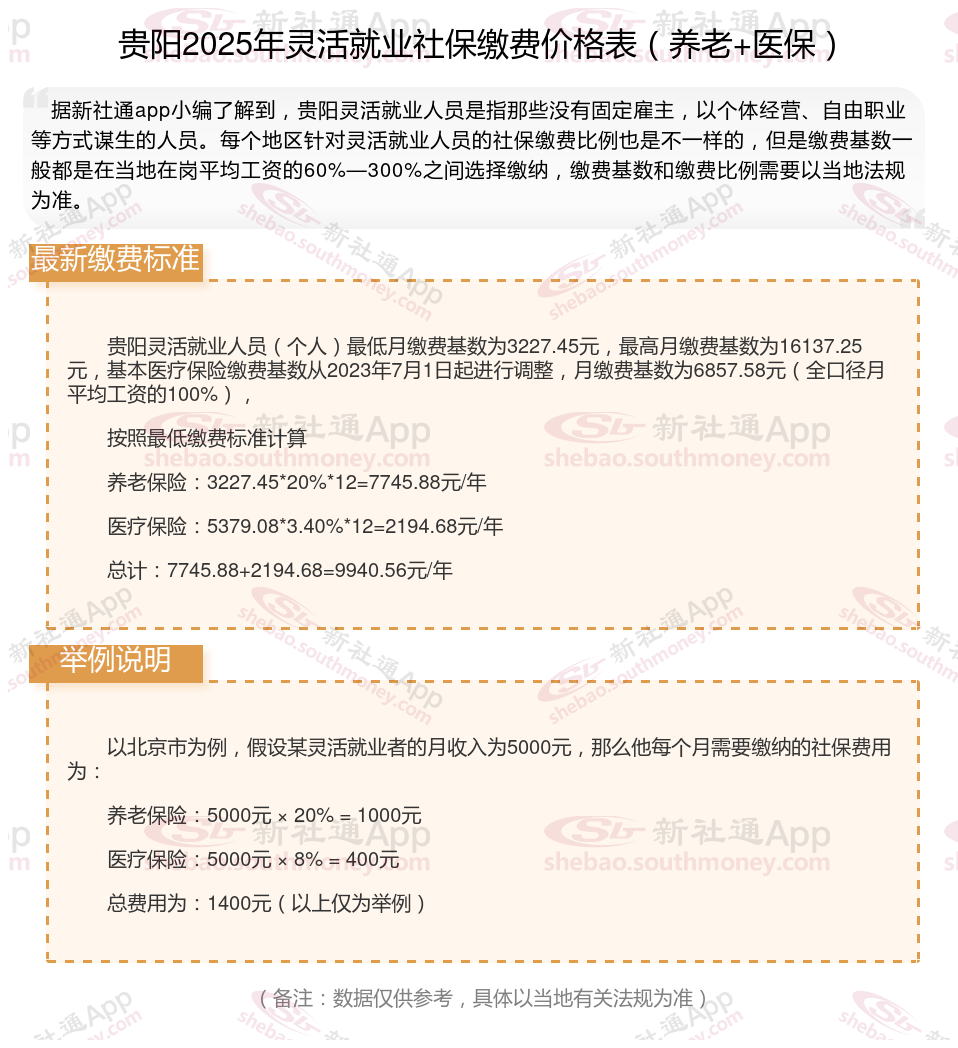
据新社通app数据显示,2024-2025年贵阳灵活就业人员养老保险的缴费标准:
养老保险缴费基数的下限为4363.35元;养老保险缴费比例为20%。
(注:本文数据仅供参考,具体以当地缴费标准为准)
交社保的目的主要就是为了公民在年老、疾病、工伤、失业、生育等情况下依法从社会获得物质帮助的权利。社保的作用是:
养老保险:单位交20%,个人交8%,累计缴满15年,达到法定退休年龄就可以开始领取。个人缴纳的部分进入个人账户,如果离世时还有余额,可以作为遗产由家属继承。
工伤保险:由单位缴纳。工作中(包括上下班途中)遭受意外伤害或者死亡,可以获得一大笔补偿,是对劳动者的一种保护。
失业保险:就是你被迫失业后能拿到赔偿金。由单位和职工共同缴费(单位招用农牧民合同制工人,本人不缴纳失业保险费)。
生育保险:就是女性生育时可以报销因生育产生的医疗费用,产假期间还能领取生育津贴。由单位缴费,职工个人不缴纳。
医疗保险:为疾病提供保险,减轻因疾病带来的经济负担。