2025辽宁辽阳灵活就业4050社保补贴是一项面向特定年龄段的就业困难人群的社会保险补贴。
辽宁辽阳4050灵活就业社保补贴是什么?今天聊一下4050补贴话题。44050社保补贴标准据新社通app小编了解,通常,4050社保补贴包含基本医疗保险和基本养老保险两个险种,社保补贴金额为申请人实际缴纳基本养老保险和基本医疗保险金额的2/3,具体标准以当地社保局公布的数据为准!那么辽宁辽阳4050灵活就业社保补贴标准是多少钱?辽宁辽阳4050社保补贴可以领取多少?接下来随新社通APP小编了解一下辽宁辽阳4050灵活就业社保补贴的最新资讯。
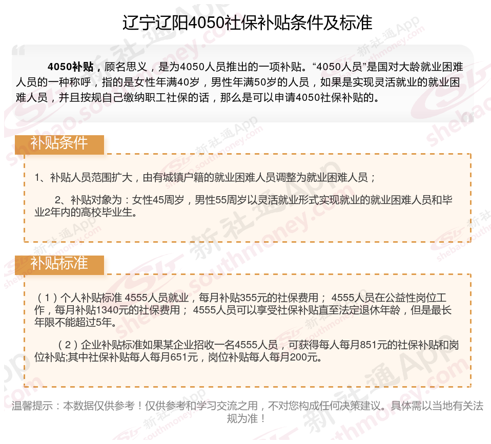
一、2025年辽宁辽阳灵活就业4050社保补贴标准及条件是什么(灵活就业4050社保补贴多少钱)

二、2025年辽宁辽阳灵活就业4050社保补贴去哪里办理?
辽宁辽阳灵活就业4050社保申请可以在户口所在地乡镇、街道(开发委)所属社区(村)办理。
1.申请时间:2-4月。
2.申请地点:到户口所在地乡镇、街道(开发委)所属社区(村)办理申报登记手续。
3.申请资料:《再就业优惠证》或《就业失业登记证》原件及复印件、身份证复印件、灵活就业证明1份、《审核认定表》一式两份、银行出具的加盖公章的缴纳社会保险费单据。
三、辽宁辽阳灵活就业4050社保补贴申请流程2025年最新:
辽宁辽阳4050社保补贴如何办理,申请流程如下:(1)符合领取条件的灵活就业人员向街道劳保机构申报就业,并凭《再就业优惠证》、社会保险缴费凭证等相关材料,向街道劳保机构提出社会保险补贴申请;
(2)街道劳保机构核实灵活就业人员的就业情况,出具灵活就业证明,并为其向当地县级以上劳保部门申请社会保险补贴;
(3)经劳保部门审核、财部门复核后,将补贴资金直接支付给本人;社会保险补贴标准按灵活就业人员实际缴纳社会保险费的一定比例计算。具体补贴方法由各、自治区、直辖市根据《资金管理通告》制定。
以上就是辽宁辽阳4050灵活就业困难人员社保补贴的相关内容,欢迎关注新社通/下载新社通APP了解更多五险一金专业资讯。