社保,其实是养老保险,也就是俗称的“五险一金”。它是由养老保险、医疗保险、失业保险、工伤保险、生育保险及住房公积金组成。
那么,2025年灵活就业人员怎么交社保?根据新社通app-社保缴费查询工具提供的2025社保缴费标准详情数据:

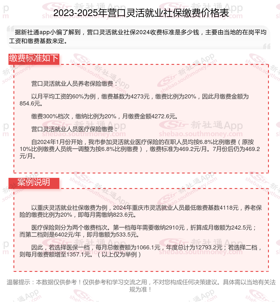
据新社通app数据显示,营口企业灵活就业养老保险的缴费基数为:4273元。
缴费比例:在企业参保缴费的情况下,单位缴纳比例为16%,个人缴纳比例为8%。而灵活就业人员参保缴费的比例为个人20%。
另外,需要注意的是,这些缴费标准可能会随着时间和方案的变化而调整。为了获取最新的营口灵活就业养老保险缴费标准信息,建议查阅相关消息或咨询当地社保部门。总的来说,了解并遵守当地的养老保险缴费标准是每个人的责任,也是保证个人权益的重要方案。
(注:本文数据仅供参考,具体以当地缴费标准为准)
什么是社保缴纳基数?
缴费基数:社保缴纳的费用通常是根据个人的工资收入来确定的,这个工资收入通常被称为缴费基数。
(备注:数据仅供参考,具体以当地有关法规为准)