据新社通app数据显示,五指山灵活就业养老保险缴费基数2024-2025年最新标准如下:
最低缴费基数:4830元;
个人缴费比例:20%;
(注:本文数据仅供参考,具体以当地缴费标准为准)
海南灵活就业社保缴费标准一览?根据新社通app-社保缴费查询工具提供的最新数据如下:

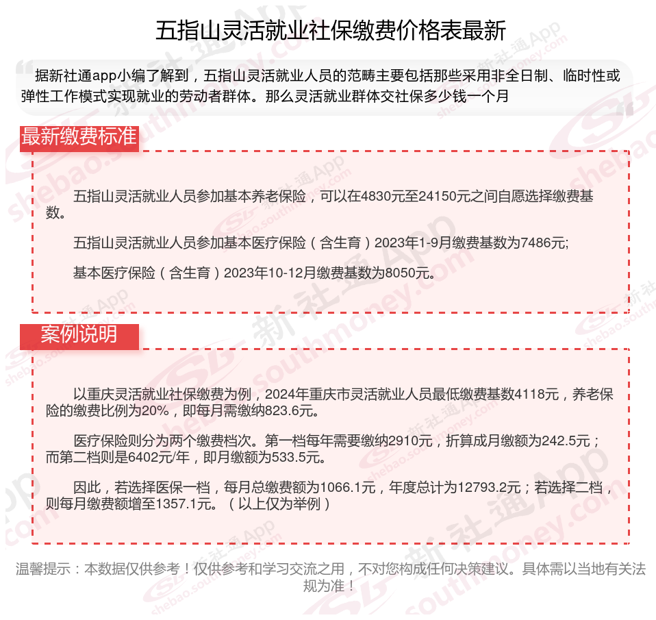
五指山灵活就业人员参加基本养老保险,可以在4830元至24150元之间自愿选择缴费基数。
五指山灵活就业人员参加基本医疗保险(含生育)2023年1-9月缴费基数为7486元;
基本医疗保险(含生育)2023年10-12月缴费基数为8050元。
温馨提示:本数据仅供参考!具体需以当地有关法规为准!