灵活就业社保通常只包括医疗保险和养老保险,具体细节可能因地区而异。
据新社通app数据显示,阳泉灵活就业养老保险最低缴费基数为:4113元;个人的缴费比例分别为:20%;
个人缴费金额:822.6元。
(注:本文数据仅供参考,具体以当地缴费标准为准)
阳泉灵活就业社保缴费标准,阳泉社保缴费多少钱?下表是2024-2025年阳泉社保费用明细参考,根据新社通app-社保缴费查询工具提供的最新数据如下:

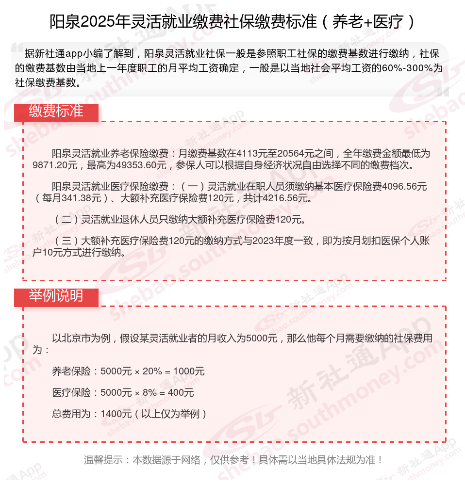
阳泉灵活就业养老保险缴费:月缴费基数在4113元至20564元之间,全年缴费金额最低为9871.20元,最高为49353.60元,参保人可以根据自身经济状况自由选择不同的缴费档次。
阳泉灵活就业医疗保险缴费:(一)灵活就业在职人员须缴纳基本医疗保险费4096.56元(每月341.38元)、大额补充医疗保险费120元,共计4216.56元。
(二)灵活就业退休人员只缴纳大额补充医疗保险费120元。
(三)大额补充医疗保险费120元的缴纳方式与2023年度一致,即为按月划扣医保个人账户10元方式进行缴纳。
相关案例计算:
假设阳泉有个朋友夏某灵活就业养老保险缴费基数为3863元。
据新社通app养老保险计算器显示,夏某个人缴费额:灵活就业个人按照其缴费基数的20%缴纳养老保险费。因此,夏某每月需要缴纳的养老保险费为3863元 *20% = 772.6元。
另外,需要注意的是,养老保险的缴费比例和基数可能会随着方案的调整而发生变化。因此,在计算养老保险缴费金额时,需要参考当地的最新方案和法规。
灵活就业社保的缴费金额因地区和具体法规要求而异。以北京为例,养老保险缴费比例为20%,月最低缴费金额为1265.2元
若您想了解自己的社保缴费明细,可点击下方查询
新社通社保计算器计算所得,数据仅供参考。
灵活就业养老保险:能否选择断交?
灵活就业养老保险可以断交。灵活就业人员为自愿参保,未就业期间的养老保险是自愿缴纳,因此可以中断。但需要注意的是,虽然养老保险中断后个人账户不会作废,且中断前后的缴费年限可以累计计算,但断交养老保险可能会带来以下影响:
可能会失去社保补贴的机会:
有些地区对灵活就业者提供社保补贴,但享受补贴的前提是必须处于正常参保状态。一旦中断缴费,这些补贴机会可能就会溜走。
丧失医疗报销资格:
停缴社保不仅意味着养老金账户“停滞”,还会丧失医疗报销资格。生病住院时,全部费用都得自己承担。
影响养老金待遇:
个人享受基本养老金与个人缴费年限直接相关,缴费年限越长,缴费基数越大,退休后领取的养老金就越多。如果断交养老保险,将直接影响累计缴费年限,从而降低未来领取的养老金金额。
综上所述,虽然灵活就业养老保险可以断交,但考虑到养老金待遇、医疗报销资格和社保补贴机会等因素,灵活就业人员尽可能保持连续缴纳状态。如果确实无法继续缴纳,也应提前了解相关方案和补救方案,以确保自己的养老保险不受影响。
个人自行缴纳社保和单位交的有什么不一样?
职工社保和灵活就业社保的区别有哪些?
险种不一样:
灵活就业社保通常只能缴纳养老保险和医疗保险。
职工社保和灵活就业社保的缴费险种不同。职工社保包括养老保险、医疗保险、工伤保险、失业保险和生育保险。
缴费基数和比例:
2024年度山东社会保险费个人月缴费基数的上限为22078元,下限为4416元,灵活就业参保人员可以在4416元-22078元之间任意选择缴费基数。月缴费额=缴费基数×缴费比例,养老保险缴费比例为20%,工伤保险缴费比例为0.9%。自2024年1月开始,参加企业职工基本养老保险的灵活就业人员可自愿参加工伤保险。不参加工伤保险的,发生工伤后不享受医疗费、一次性伤残补助金、一次性工亡补助金、供养亲属抚恤金等相关待遇。
职工社保:公司和个人一起交,缴费基数一般是社平工资的60%到300%。一般情况下,在一定缴费基数上——
● 医疗保险:个人交2%,公司交10%
● 养老保险:个人交8%,公司交20%
● 失业保险:个人交1%,公司交2%
● 生育保险:个人不用出钱,公司交0.8%
● 工伤保险:个人不用出钱,公司交0.2%到1.4%
退休后的待遇:
养老保险待遇:灵活就业人员在达到法定退休年龄且缴费满足法规要求年限后,可以按月领取基本养老金,享受与企业职工相同的待遇。
医疗保险待遇:在参保期间,灵活就业人员因病住院或进行门诊治疗时,可以享受医疗报销待遇
基本养老保险:职工基本养老保险的待遇主要包括按月领取的基本养老金,该养老金根据法规要求计发,并享受正常调整待遇。
基本医疗保险:参加职工基本医疗保险的个人,达到法定退休年龄时累计缴费达到法规要求年限的,退休后不再缴纳基本医疗保险费,享受基本医疗保险待遇。这包括医疗费用中应当由基本医疗保险基金支付的部分,由社会保险经办机构与医疗机构、药品经营单位直接结算。
工伤保险:职工因工作原因受到意外伤害或者患职业病,且经工伤认定的,享受工伤保险待遇。其中,经劳动能力鉴定丧失劳动能力的,享受伤残待遇。
失业保险:为失业人员提供一定期限内的失业补助金,帮助其渡过失业期。
生育保险:为女性职工提供生育期间的医疗和津贴等。
(备注:数据仅供参考,具体以当地有关法规为准)