灵活就业人员具备以个人身份参与职工社保的资格,其缴费基数与当地社会平均工资紧密关联,缴费档次在社会平均工资的 60%至 300%区间内可自由抉择。泰安灵活就业人员社保缴费最低标准是多少?下面随新社通小编一起了解灵活就业人员社保详情。
灵活就业社保与职工社保在参加的险种、缴费基数与比例、缴费主体与方式以及户籍限制与缴费意愿等方面都存在显著差异。因此,在选择社保类型时,应根据自身实际情况和需求进行权衡。
据新社通app数据显示,2024-2025年泰安灵活就业人员养老保险的缴费标准是根据缴费基数来确定的:
个人养老保险缴费比例为20%,缴费基数的下限为4416元。
(注:本文数据仅供参考,具体以当地缴费标准为准)
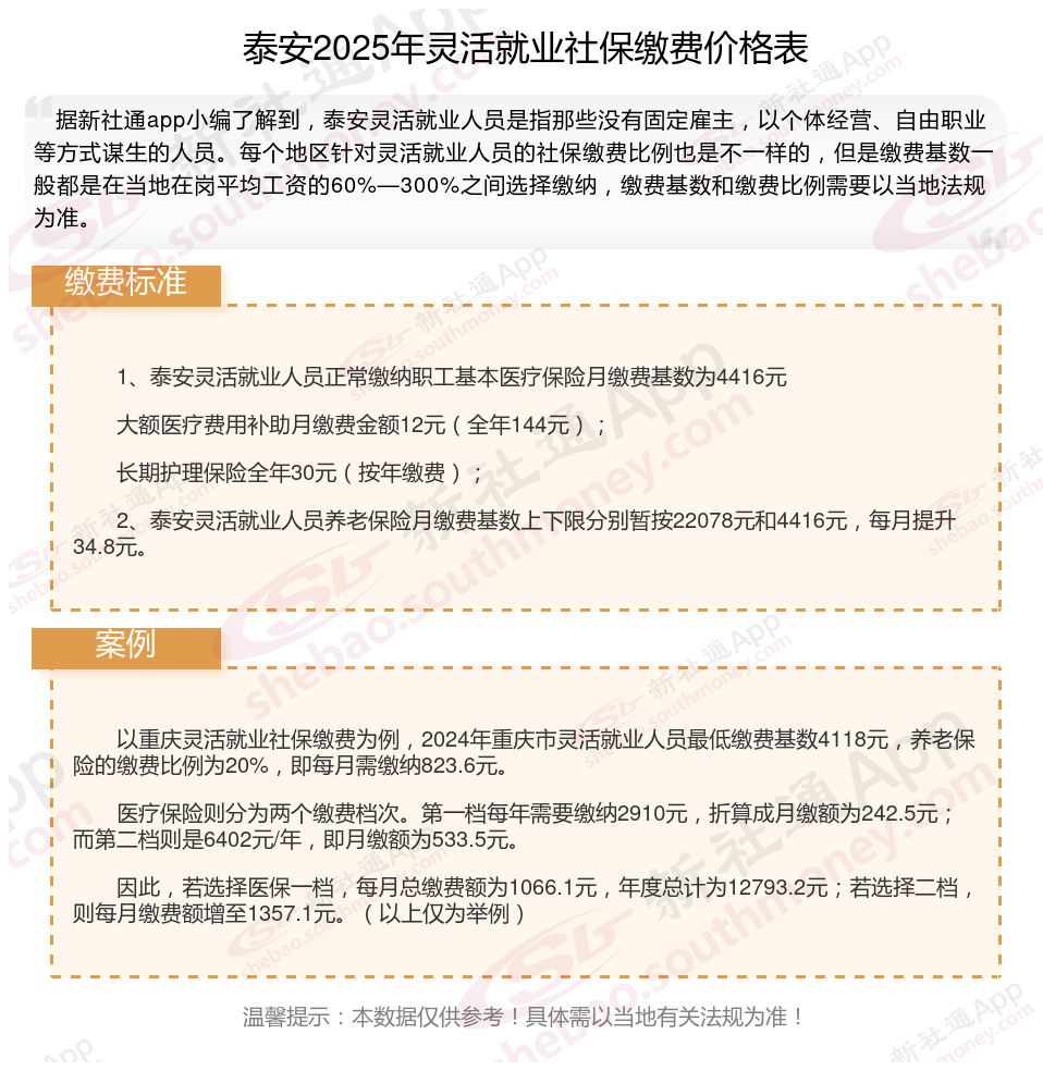
泰安灵活就业社保缴费标准来了 灵活就业社保最低要交多少钱?根据新社通app-社保缴费查询工具提供的最新数据如下:

1、泰安灵活就业人员正常缴纳职工基本医疗保险月缴费基数为4416元
大额医疗费用补助月缴费金额12元(全年144元);
长期护理保险全年30元(按年缴费);
2、泰安灵活就业人员养老保险月缴费基数上下限分别暂按22078元和4416元,每月提升34.8元。
》点击新社通app社保计算器,了解你的社保缴费明细!
新社通app数据所得,数据仅供参考。
交了社保不想交了,能退钱吗怎么退?
根据社保的相关法规,社保一般是不可以退的,但也有例外情况。如果不想缴纳社保的话,可以直接不缴纳,停掉社保之后即可。所缴的社保费用会继续存在个人账户里,等到退休年龄之后就可以自动进行取出。单位所交的部分则进行充公。
养老金差额重算开始补发,哪些人能补发?
方案调整前已退休但受方案变化影响的人员:
如果对养老金方案进行调整,导致部分已退休人员的养老金计算标准发生变化,那么这些人员也可以享受养老金的重算补发。例如,当养老金计发公式或相关参数发生变化时,之前已经按照旧标准领取养老金的人员就有资格获得补发。
遗留问题退休人员:
这部分人员可能由于之前的原因,如养老保险制不完善、个人档案不全等,导致养老金计算不准确或未能及时发放。随着养老保险制的不断完善和相关方案的公布,这部分人员的养老金问题会得到逐步解决,并可能享受养老金的重算补发。
提前退休人员:
某些退休人员在法定退休年龄之前退休,其养老金可能会按照提前退休的法规进行计算。然而,如果后续相关方案发生变化,导致提前退休人员的养老金计算标准发生改变,这些人员也可能有资格享受养老金重算补发。
养老金计发基数公布前退休的人员:
在养老金计发基数公布之前就已经办理退休手续的人员,由于当时无法采用最新的计发基数进行计算,因此也可能在基数公布后获得养老金的重算补发。
2025年1月1日以后退休的职工:
这部分职工在退休时,由于上一年度的社会平均工资(即养老金计发基数)等数据尚未统计完成,因此先按照上一年度的基数计算预发养老金。等到新一年度的养老金计发基数公布后,再对之前的养老金进行重算,并补发差额部分。
温馨提示:本数据源于网络,仅供参考!具体需以当地具体法规为准!