据新社通app数据显示,南昌灵活就业养老保险缴费基数2024-2025年最新标准如下:
2025年南昌城镇职工社会保险缴费基数用人单位及其职工(包括有雇工的个体工商户及其雇工)分别按2024年度全口径省平的60%(3839元/月)和300%(19191元/月)核定缴费基数的下限和上限执行。
个人缴费比例:20%;
(注:本文数据仅供参考,具体以当地缴费标准为准)
南昌灵活就业自己交社保一个月要交多少钱?交多久可以领?根据新社通app-社保缴费查询工具提供的最新数据如下:

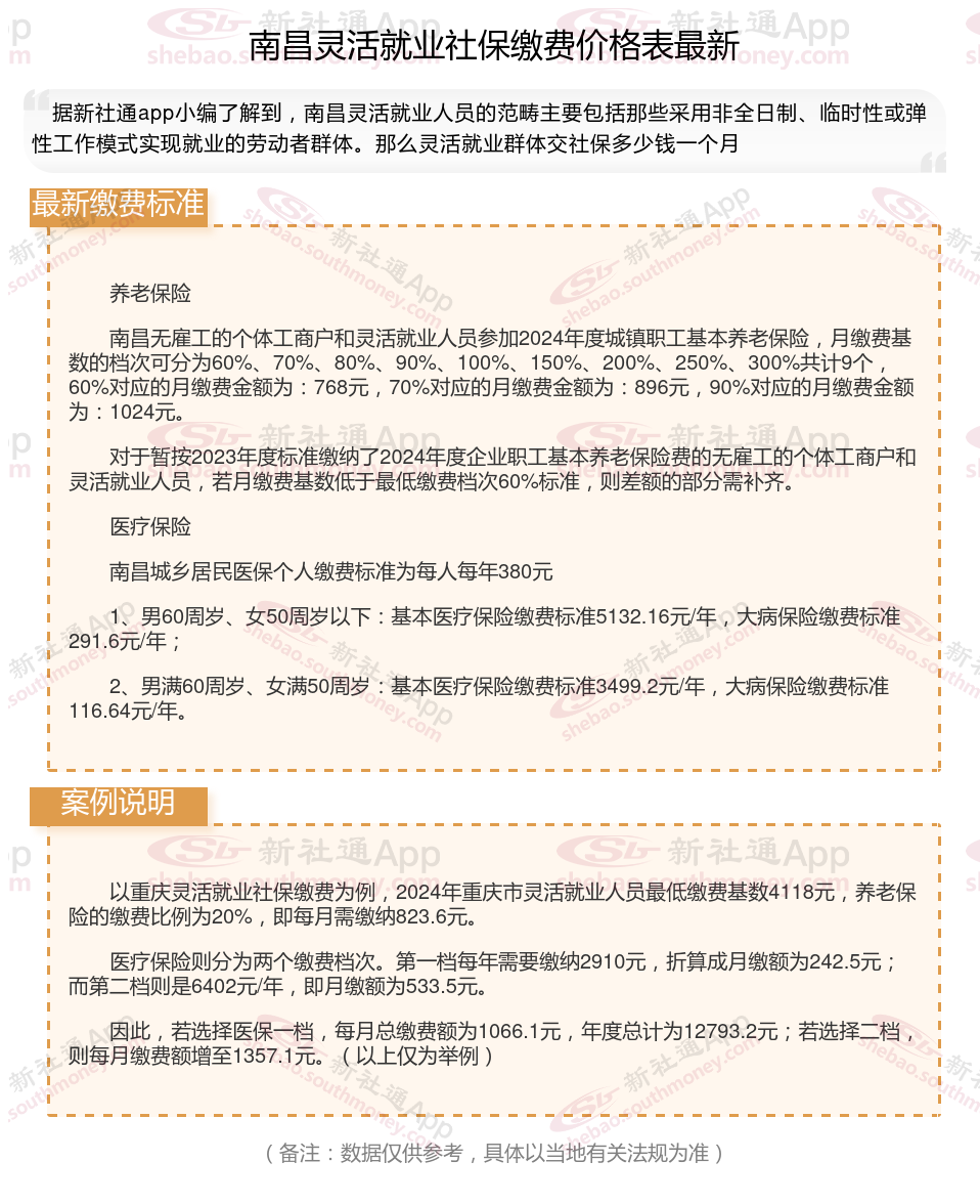
养老保险
南昌无雇工的个体工商户和灵活就业人员参加2024年度城镇职工基本养老保险,月缴费基数的档次可分为60%、70%、80%、90%、100%、150%、200%、250%、300%共计9个,60%对应的月缴费金额为:768元,70%对应的月缴费金额为:896元,90%对应的月缴费金额为:1024元。
对于暂按2023年度标准缴纳了2024年度企业职工基本养老保险费的无雇工的个体工商户和灵活就业人员,若月缴费基数低于最低缴费档次60%标准,则差额的部分需补齐。
医疗保险
南昌城乡居民医保个人缴费标准为每人每年380元
1、男60周岁、女50周岁以下:基本医疗保险缴费标准5132.16元/年,大病保险缴费标准291.6元/年;
2、男满60周岁、女满50周岁:基本医疗保险缴费标准3499.2元/年,大病保险缴费标准116.64元/年。
社会保险基数简称社保基数,是指职工在一个社保年度的社会保险缴费基数。它是按照职工上一年度1月至12月申报个人所得税的工资、薪金税项的月平均额来进行确定。
养老金领取时间指南:早了解,早规划
养老金的领取时间主要取决于个人的退休年龄、缴费年限以及是否满足当地社保方案的其他相关要求。以下是对养老金领取时间的详细介绍:
最低缴费年限
全国统一标准:累计缴满15年(含视同缴费年限)
2025年试点方案:北京、广东等8省市启动缴费年限动态调整,试点地区企业职工需满20年方可领取(过渡期按“新人新方案,老人老方案”执行)
法定退休年龄
被保险人需要达到法定退休年龄才能开始领取养老金。一般来说,法定退休年龄为男性年满60周岁,女性年满55周岁(或50周岁,具体取决于工作性质和地区方案)。另外,因伤残、疾病等原因丧失劳动能力且失去生活来源的,经县级农村社会养老保险经办机构批准,可以提前到男年满55周岁、女年满50周岁领取养老金。
养老金领取期限
一旦开始领取养老金,只要领取人还在世,就可以一直领取养老金,没有具体的领取年限限制。即使个人账户养老金已经用完,仍然会继续按照原标准计发。此外,个人养老金还会逐年根据社会在岗职工的月平均工资的增加而增长。
总之,养老金的领取时间取决于参保人员的法定退休年龄和养老保险的最低缴费年限。随着方案的调整和完善,这些条件也可能会发生变化。因此,参保人员及时关注方案动态并咨询相关部门以获取最新信息。
(备注:数据仅供参考,具体以当地有关法规为准)