2025梧州灵活就业4050社保补贴是一项面向特定年龄段的就业困难人群的社会保险补贴。
梧州4050灵活就业社保补贴是什么?今天聊一下4050补贴话题。4050补贴听起来像是一个针对特定年龄人群的社保补贴。比如女性需年满40周岁,男性需年满50周岁(以申请当年12月31日为截止日期)。那么梧州4050灵活就业社保补贴标准是多少钱?梧州4050社保补贴可以领取多少?接下来随新社通APP小编了解一下梧州4050灵活就业社保补贴的最新资讯。
一、2025年梧州4050社保补贴申请流程
梧州灵活就业社保补贴的年龄限制?主要包括女性满40周岁以上,男性满50周岁以上。此外,有些地区还要求女性满45周岁以上,男性满45周岁以上也可以申请灵活就业保险补贴?。
梧州4050灵活就业补贴申请条件
?年龄及残疾情况?:
女性满40周岁以上,男性满50周岁以上,以及中、重度残疾人可以申请灵活就业保险补贴?。
?就业情况?:
在社区从事家务服务并与社区居民形成服务关系的灵活就业人员。
没有固定工作单位,岗位和工作时间不固定,但能够取得收入的其他灵活就业人员。
已实现灵活就业满30日,并在户口所在区县劳动部门办理了个人就业登记的人员。
实现灵活就业并以灵活就业身份参保的符合条件的高校毕业生?。
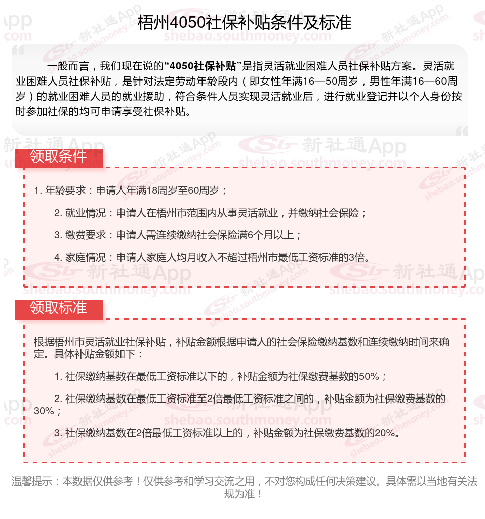
二、2025年梧州4050社保补贴标准及条件,最新如下:

三、2025年梧州哪六类人不可以领取灵活就业4050社保补贴?
梧州不符合领取4050社保补贴的六类人如下:
1、非就业困难人员;
2、超出自住房,有多余商品房或车辆;
3、未以灵活就业人员身份交社保;
4、超出法定退休年龄的;
5、未失业登记;
6、农村户口。
三类人符合领取灵活就业4050社保补贴的标准:贫困户、低保对象、重度残疾人等三类主要就业困难人员。
不过,符合特殊情况的部分农村户口人员是可以申请的,具体要咨询当地社保部门了。
四、梧州灵活就业社保补贴领取年龄是多少岁?来了解一下
梧州灵活就业社保补贴的年龄限制?主要包括女性满40周岁以上,男性满50周岁以上。此外,有些地区还要求女性满45周岁以上,男性满45周岁以上也可以申请灵活就业保险补贴?。
梧州4050灵活就业补贴申请条件
?年龄及残疾情况?:
女性满40周岁以上,男性满50周岁以上,以及中、重度残疾人可以申请灵活就业保险补贴?。
?就业情况?:
在社区从事家务服务并与社区居民形成服务关系的灵活就业人员。
没有固定工作单位,岗位和工作时间不固定,但能够取得收入的其他灵活就业人员。
已实现灵活就业满30日,并在户口所在区县劳动部门办理了个人就业登记的人员。
实现灵活就业并以灵活就业身份参保的符合条件的高校毕业生?。
五、?梧州社保断缴到底有哪些影响?社保断交的影响有以下几点:
社保断交有什么影响:中断缴费对社保享受待遇肯定是有影响的,尤其是对养老和医疗保险待遇的影响。
1、对养老保险的影响:养老保险退休待遇是根据多缴多得的原则计发的,中断缴费期间不计缴费年限和个人账户,必然会影响将来养老待遇的高低,甚至养老金正常调整金额的多少。
2、对医疗保险的影响:从眼前看,中断缴纳医疗保险费,也就意味着停止享受医疗保险待遇,恢复缴费时不补缴或中断3个月后再补缴的,还要执行6个月的住院和门诊特定项目医疗费用免付期,而患病却是随时都可能发生的,按规,中断缴费期间或免付期内发生的医疗费用只能由本人承担;从长远看,中断缴费还会影响合计缴费年限的长短,很可能造成到达退休年龄时不符合医疗保险最低缴费年限(男30年、女25年,其中实际缴费年限5-10年),从而影响到退休后医疗待遇的享受。
哪些资格会清0?除了影响社保待遇,社保断缴之后,还可能影响大家的积分落户资格、购房资格、购车资格、入学资格等等。
比如现在有的城市要求外来人员积分达标之后就可取得户口,在积分落户制中,对于社保缴纳是有一定的要求的,比如需要连续缴纳满一定的年限,如果断缴的话,那么资格就相当于清0了。
目前大多数城市的落户、外地户籍子女上学、居住证办理都需要一定社保缴纳年限,如果有这方面需求的,一定要小心不要让自己的社保断缴了。
总的来说,社保断缴的影响还是很大的,尤其是对非本地户籍人员来说,很可能会影响落户、购房、购车等资格。所以说,小编建议大家,在辞职之前一定要安排好自己的社保交接,尽量不要发生断缴的情况。
以上就是梧州4050灵活就业社保补贴的相关内容,欢迎关注新社通/下载新社通APP了解更多五险一金专业资讯。