今天聊一下灵活就业人员社保缴费问题!
灵活就业人员养老保险缴费算法
灵活就业人员参保费率一般为20%(8%计入个人账户),可选择社会平均工资的60%、100%、300%等各种档位作为缴费基数:
缴费金额=社会平均工资×档位×20%计入个人账户=社会平均工资×档位×8%,接下来随新社-app一起了解灵活就业人员社保缴费的详情。
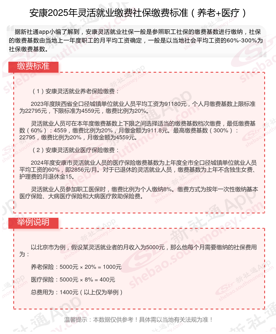
那么,自由职业社保是多少钱一个月 安康灵活社保交多少钱?根据新社通app-社保缴费查询工具提供的2025社保缴费标准详情数据:

养老保险:参加基本养老保险的个人,达到法定退休年龄时累计缴费满十五年的,可以按月领取基本养老金。养老金的多少根据个人累计缴费年限、缴费工资、当地职工平均工资、个人账户金额等因素确定,遵循“多缴多得,长缴多得”的原则。
工伤保险:保护因工作原因受伤或患职业病的劳动者获得必要的经济补偿和医疗服务。由用人单位全额缴纳。
失业保险:参保人员失业后,可以领取失业保险金,以应对失业期间的生活开支,减轻经济压力。
生育保险:就是女性生育时可以报销因生育产生的医疗费用,产假期间还能领取生育津贴。由单位缴费,职工个人不缴纳。
医疗保险:用于支付参保人在患病期间的医疗费用,减轻个人医疗支出压力。包括基本医疗保险和大病医疗保险两部分。
灵活就业保险不想交了,能退钱吗?
灵活就业社保退费的基本情况
灵活就业人员缴纳社保时,费用全部由个人承担,通常按照缴费基数的20%缴纳,其中只有8%进入个人账户,这部分费用在退保时是可以退还的。而另外的12%则划入统筹账户,这部分费用是无法退还的。因此,灵活就业人员如果选择退保,将会损失12%的社保费用。
灵活就业社保退费的条件
灵活就业人员社保缴费可以退,但需要满足一定条件。一般来说,只有在参保人员死亡、出国定居或者缴费不满15年等特定情况下,才能申请退还个人账户部分的费用。此外,如果是参保人自己全额承担社保费用的,那么只能退还个人账户部分的三分之一,其余三分之二是属于单位缴费部分,无法退还。
灵活就业社保退费的流程
具体的退费流程可能因地区而异,但通常包括以下步骤:首先,参保人员需要提供相关证明材料,如出国定居证明、户口核销证明等;其次,需要向最后参保单位劳资负责处提交退保申请;然后,单位劳资负责人会持相关证明材料到社保大厅办理退保手续;最后,参保人员可以到单位领取返还的社保费用。
需要注意的是,社保退保是一项严肃的事情,应该谨慎考虑。在退保前,建议咨询专业律师或社保机构工作人员,以确保自己的权益得到保护。
(备注:数据仅供参考,具体以当地有关法规为准)