灵活就业社保成为很多自由职业者和打工人空窗期的最佳选择。那具体缴费是多少呢?
据新社通app数据显示,塔城养老保险缴费基数2024-2025年最新标准如下:
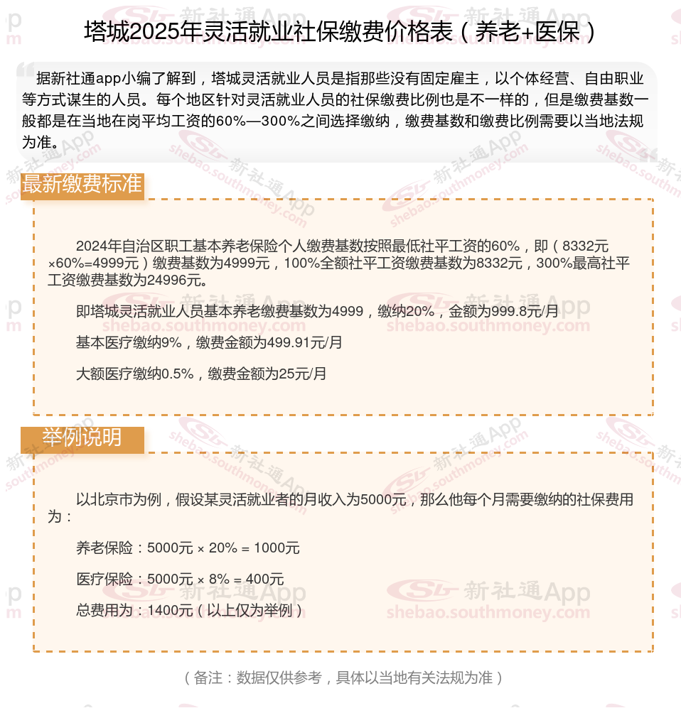
塔城灵活就业人员基本养老保险缴费基数暂按不低于4999元;
缴费比例:个人承担20%;养老保险缴费个人999.8元。
(注:本文数据仅供参考,具体以当地缴费标准为准)
个体户交社保一个月多少钱?2025社保缴费标准,根据新社通app-社保缴费查询工具提供的2025社保缴费标准详情数据如下:

灵活就业社保的缴费金额因地区和具体法规要求而异。以北京为例,养老保险缴费比例为20%,月最低缴费金额为1265.2元
养老保险断交是不是就作废了呢?
这里可以肯定的告诉大家,咱们的养老保险缴费年限是累积计算的,即便是参保人员出现断缴的情况,则之前的养老保险缴费年限也是不会被清0的,由此就可以看出,在2024年养老保险断缴了3年,则之前的缴费年限是不会被清0的。
不过需要注意的是:截止到2024年3月份,咱们各地的职工养老保险都是不能够补缴的,只有部分公司单位应缴未缴的年限才能够补缴,而其它情况都是不可以补缴的,那这位在2024年断交了3年的参保人员,之前断缴的年限都是无法补缴的,而想要缴费的话就只能从目前开始了。
温馨提示:本数据仅供参考!仅供参考和学习交流之用,不对您构成任何决策建议。具体需以当地有关法规为准!