五险一金:由单位缴纳,五险缴到社会社保部门,一金缴到住房公积金管理中心。基数以上年职工月平均工资,或以新参加工作职工的第一个月工资。
那么,2025年打工人社保缴费标准是多少钱一个月?根据新社通app-社保缴费查询工具提供的2025社保缴费标准详情数据:

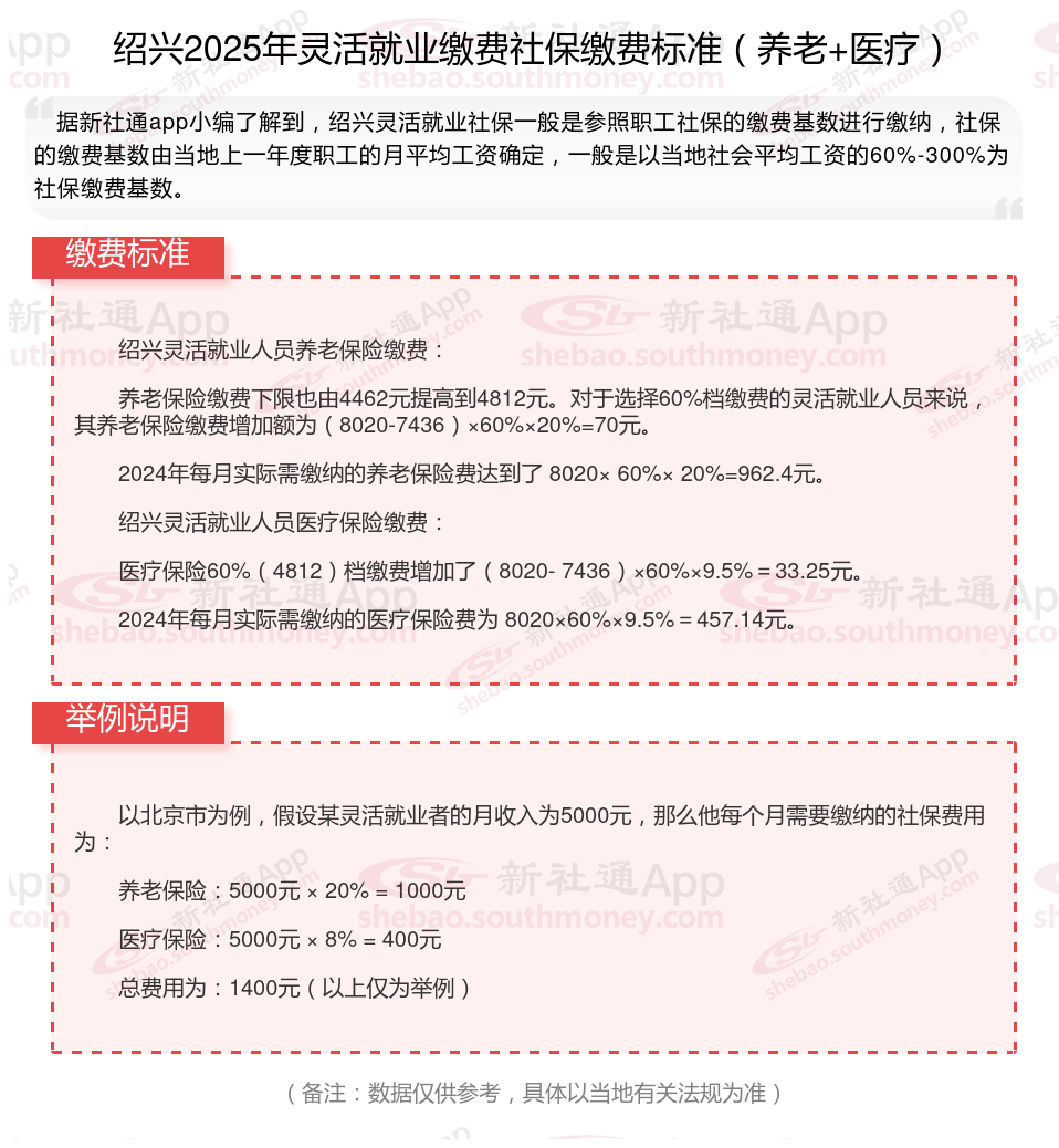
据新社通app数据显示,绍兴灵活就业人员养老保险缴费基数2024-2025年最新标准如下:
缴费基数下限暂按不低于4462元/月执行。按照个人20%的缴费费率,个人养老保险缴费金额低于892.4元/月。
(注:本文数据仅供参考,具体以当地缴费标准为准)
社保断缴有影响大吗?
失业保险:失业保险中断以后也会有一定的影响,但是它的影响是比较小的,因为最终失业保险它是根据累计年限来确定的累计。年限在一周年以上,就能够享受到失业金的待遇,如果累计年限在10周年以上,那么最长可以享受24个月的失业金待遇,他没有要求连续缴纳失业保险。所以说即便失业保险的中断也不会产生直接的影响。
工伤保险:如果离职或断缴也是没法享受保险待遇的。
医疗保险:大部分地区,如果中断超过3个月,连续缴费年限可能会失效,需要重新开始计算,但之前的累计缴费年限不会失效。不过也有部分地区,断缴超过3个月后续保,只要补缴,之前的累计缴费年限也不会失效,只需在补缴后的一定时间内才能恢复医保报销待遇。
中断对养老保险的影响:
中断期间是不算工龄的,这可能会影响工龄工资的计算。
中断期间个人养老账户中没有新的资金注入,因此在计算养老金时,这段时期的空白可能会导致养老金的减少。
更重要的是,中断养老保险可能会影响领取养老金的时间。到达退休年龄时,需要累计缴纳15年养老保险才能够领取养老金。如果缴费年限不足,就需要延长缴费时间。
生育保险,只要在此之前连续12个月足额缴纳费用就行。
社保灵活就业不想交了 能退钱吗
灵活就业社保退费的基本情况
灵活就业人员缴纳社保时,费用全部由个人承担,通常按照缴费基数的20%缴纳,其中只有8%进入个人账户,这部分费用在退保时是可以退还的。而另外的12%则划入统筹账户,这部分费用是无法退还的。因此,灵活就业人员如果选择退保,将会损失12%的社保费用。
灵活就业社保退费的条件
灵活就业人员社保缴费可以退,但需要满足一定条件。一般来说,只有在参保人员死亡、出国定居或者缴费不满15年等特定情况下,才能申请退还个人账户部分的费用。此外,如果是参保人自己全额承担社保费用的,那么只能退还个人账户部分的三分之一,其余三分之二是属于单位缴费部分,无法退还。
灵活就业社保退费的流程
具体的退费流程可能因地区而异,但通常包括以下步骤:首先,参保人员需要提供相关证明材料,如出国定居证明、户口核销证明等;其次,需要向最后参保单位劳资负责处提交退保申请;然后,单位劳资负责人会持相关证明材料到社保大厅办理退保手续;最后,参保人员可以到单位领取返还的社保费用。
需要注意的是,社保退保是一项严肃的事情,应该谨慎考虑。在退保前,建议咨询专业律师或社保机构工作人员,以确保自己的权益得到保护。
温馨提示:本数据仅供参考!具体需以当地有关法规为准!