灵活交社保和职工社保之间存在显著的区别,主要体现在参保对象、缴费主体、缴费比例、缴纳险种、缴费基数、户籍限制以及享受的待遇等方面。
据新社通app数据显示,黄冈灵活就业养老缴费基数明细如下:
养老缴费缴费基数为:3675元;
个人缴费比例:20%;
(注:本文数据仅供参考,具体以当地缴费标准为准)
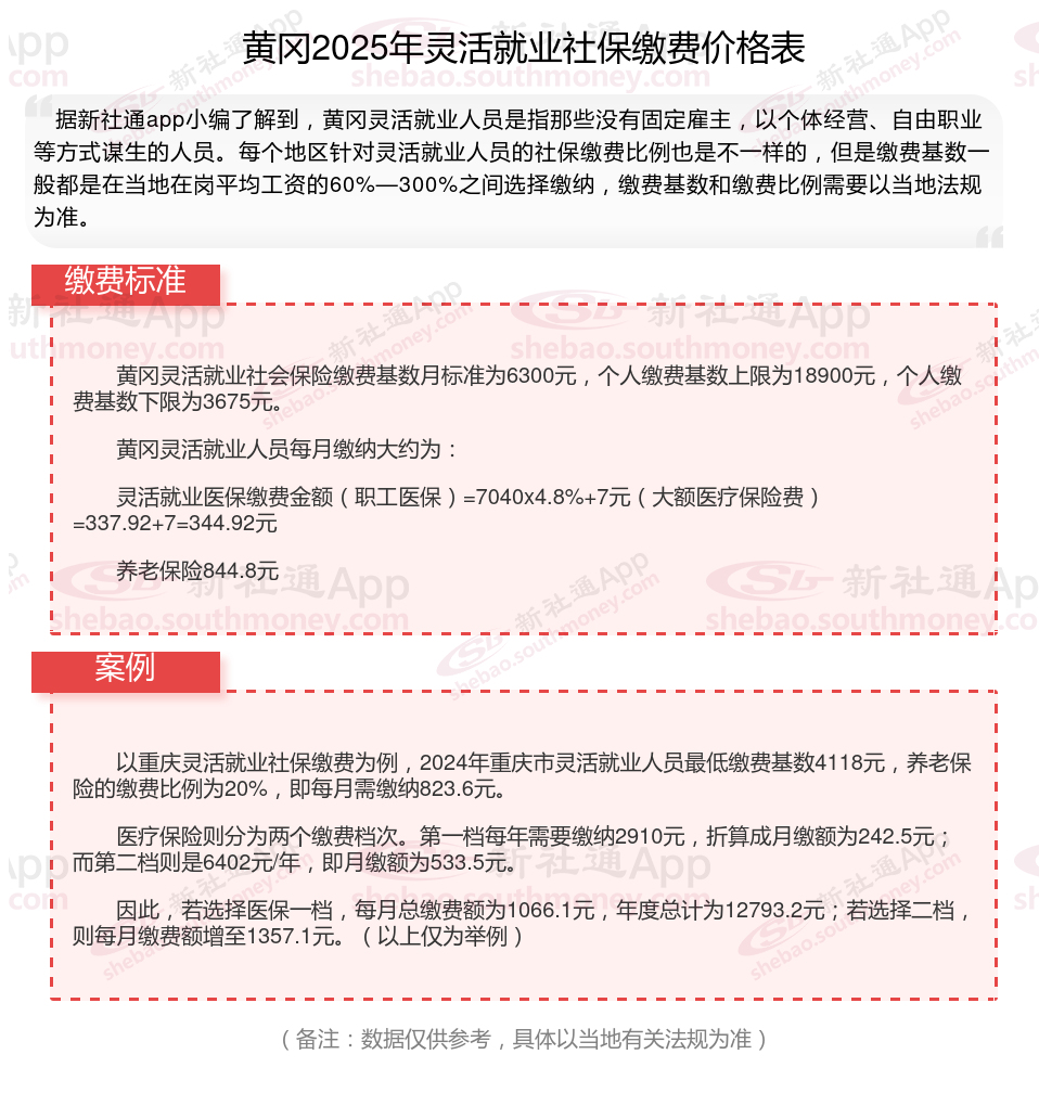
黄冈社保一个月自费多少钱?根据新社通app-社保缴费查询工具提供的最新数据如下:

黄冈灵活就业社会保险缴费基数月标准为6300元,个人缴费基数上限为18900元,个人缴费基数下限为3675元。
黄冈灵活就业人员每月缴纳大约为:
灵活就业医保缴费金额(职工医保)=7040x4.8%+7元(大额医疗保险费)=337.92+7=344.92元
养老保险844.8元
温馨提示:本数据仅供参考!具体需以当地有关法规为准!