2025银川4050补贴主要针对的是年龄在40岁以上的女性和50岁以上的男性,这些人群通常因为年龄较大而面临就业困难。
银川4050灵活就业社保补贴是什么?今天聊一下4050补贴话题。44050社保补贴标准据新社通app小编了解,通常,4050社保补贴包含基本医疗保险和基本养老保险两个险种,社保补贴金额为申请人实际缴纳基本养老保险和基本医疗保险金额的2/3,具体标准以当地社保局公布的数据为准!那么银川4050灵活就业社保补贴标准是多少钱?银川4050社保补贴可以领取多少?接下来随新社通APP小编了解一下银川4050灵活就业社保补贴的最新资讯。
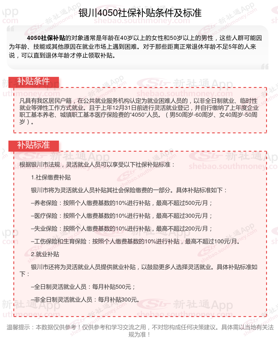
一、2025年银川灵活就业4050社保补贴标准是多少?申请条件是什么?

二、2025年银川不可以领取灵活就业4050社保补贴的六类人:
银川不符合领取4050社保补贴的六类人如下:
1、非就业困难人员;
2、超出自住房,有多余商品房或车辆;
3、未以灵活就业人员身份交社保;
4、超出法定退休年龄的;
5、未失业登记;
6、农村户口。
三类人符合领取灵活就业4050社保补贴的标准:贫困户、低保对象、重度残疾人等三类主要就业困难人员。
不过,符合特殊情况的部分农村户口人员是可以申请的,具体要咨询当地社保部门了。
三、2025年银川灵活就业4050社保补贴申请流程:
银川灵活就业社保补贴的年龄限制?主要包括女性满40周岁以上,男性满50周岁以上。此外,有些地区还要求女性满45周岁以上,男性满45周岁以上也可以申请灵活就业保险补贴?。
银川4050灵活就业补贴申请条件
?年龄及残疾情况?:
女性满40周岁以上,男性满50周岁以上,以及中、重度残疾人可以申请灵活就业保险补贴?。
?就业情况?:
在社区从事家务服务并与社区居民形成服务关系的灵活就业人员。
没有固定工作单位,岗位和工作时间不固定,但能够取得收入的其他灵活就业人员。
已实现灵活就业满30日,并在户口所在区县劳动部门办理了个人就业登记的人员。
实现灵活就业并以灵活就业身份参保的符合条件的高校毕业生?。
四、领了灵活就业补贴影响退休金的吗
有些许影响。
40,50人员属于灵活就业人员,缴纳社保的费用的绝对金额虽然相对较少,但计算养老金时,只会影响个人帐户养老金部分,且影响很有限,少缴少得。
五、2025年银川灵活就业4050社保补贴申请流程:银川社保断交的影响有以下几点:
社保断缴会对个人产生多方面的影响,主要包括以下几点:
?养老金待遇减少?:社保缴费中断会导致累计缴费年限缩短,从而影响最终领取的养老金金额。因此,长期断缴可能会显著降低退休后的养老金水平。
?医疗报销权益丧失?:在社保中断期间,个人可能无法享受医疗报销等福利待遇。如果中断时间超过一定期限(如3个月),重新缴费后可能需要等待一段时间(如6个月)才能再次享受医保待遇。
?生育保险无法报销?:生育保险通常需要连续缴纳一定期限(如9个月或12个月)才能享受相关待遇。如果社保中断,可能会导致生育保险无法报销,从而增加生育期间的经济负担。
?影响购房、购车和入户?:在一些城市,非本地户口的人想要购房、购车或入户,需要连续缴纳社保达到一定时限。如果社保中断,可能需要重新计算缴费期限,从而错失相关优惠或法规。
?其他影响?:社保中断还可能影响个人在失业、工伤等方面的权益。例如,失业保险需要在失业前连续缴纳一定期限的社保才能领取;工伤保险则需要在参保状态下才能享受相应待遇。
针对社保断缴的问题,个人应积极采取方法进行补缴或调整户籍地等,以避免可能带来的负面影响。同时,也建议个人在换工作或换城市时,注意及时转移接续社保关系,确保社保缴费的连续性。
需要注意的是,不同地区的社保法规可能有所不同。因此,在遇到社保断缴问题时,建议咨询当地社保机构或相关部门以获取最准确的信息和方法。
以上就是银川4050灵活就业社保补贴的相关内容,欢迎关注新社通/下载新社通APP了解更多五险一金专业资讯。