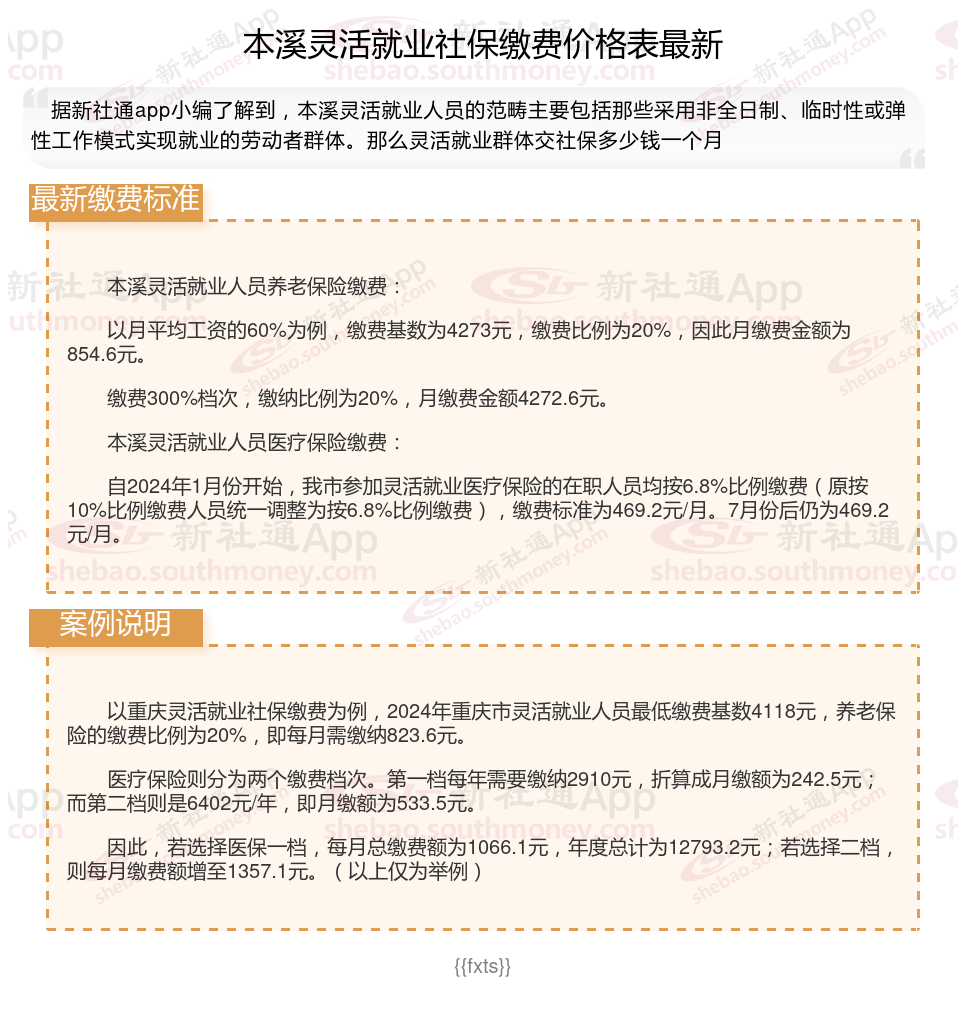
据新社通app数据显示,本溪灵活就业养老保险缴费基数2024-2025年最新标准如下:
2025年度,全省职工基本养老保险缴费基数上限为全口径工资的300%,即21363元/月;下限为全口径工资的60%,即4273元/月。
个人缴费比例:20%;
(注:本文数据仅供参考,具体以当地缴费标准为准)
社保自己到底可不可以交?社保自己交多少钱一个月?根据新社通app-社保缴费查询工具提供的2025社保缴费标准详情数据如下:

》》还不知道自己社保缴纳明细吗?点击新社通app社保计算器,查询所在城市社保缴费明细!
新社通app数据所得,数据仅供参考。
个人社会保险缴纳行不行?可以自己交社保吗?
可以自己缴纳社保的。
缴纳社保费方法:
1、凭身份证等有效证件到社会保险经办机构合作银行柜面缴纳;
2、直接到参保的社保经办机构缴纳;
3、通过社保经办机构或者合作银行推出的官网APP缴纳;
4、到合作银行或者社保经办机构推出的自助终端自助缴纳;
5、其他。
个人参加的社保为居民社保(包括新农合、新型农村社会养老保险、城镇居民基本医疗保险和城镇居民社会养老保险)和灵活就业社保(仅限于职工社保中的基本医疗保险和基本养老保险)。
城乡居民社保一年缴费一次,具体时间询问当地人社局;灵活就业社保可以选择按年缴纳或者按月缴纳,大部分灵活就业人员都是按月缴纳。
社保需要交多少年才可以领养老金?
法定的企业职工退休年龄是男干部、职工年满60周岁,女干部年满55周岁,女职工年满50周岁。然而,对于从事井下、高温等繁重体力劳动或其他有害身体健康工作的职工,法定退休年龄是男职工年满55周岁,女职工年满45周岁。如果职工因病或非因工致残,完全丧失劳动能力,那么退休年龄为男职工年满50周岁,女职工年满45周岁。请注意,具体的退休年龄可能因方案调整、地区差异等因素而有所不同。因此,在规划退休计划时,建议咨询相关部门或专业人士以获取最准确的信息。
温馨提示:本数据仅供参考!具体需以当地有关法规为准!