据新社通app数据显示,新疆塔城灵活就业养老缴费基数明细如下:
养老缴费缴费基数为:4999元;
个人缴费比例:20%;
(注:本文数据仅供参考,具体以当地缴费标准为准)
新疆塔城社保缴费多少钱?下表是2024-2025年新疆塔城社保费用明细参考,根据新社通app-社保缴费查询工具提供的最新数据如下:

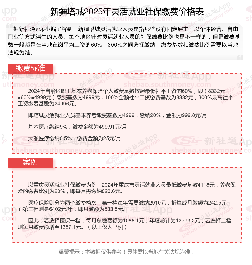
2024年自治区职工基本养老保险个人缴费基数按照最低社平工资的60%,即(8332元×60%=4999元)缴费基数为4999元,100%全额社平工资缴费基数为8332元,300%最高社平工资缴费基数为24996元。
即塔城灵活就业人员基本养老缴费基数为4999,缴纳20%,金额为999.8元/月
基本医疗缴纳9%,缴费金额为499.91元/月
大额医疗缴纳0.5%,缴费金额为25元/月
》》还不知道自己社保缴纳明细吗?点击新社通app社保计算器,查询所在城市社保缴费明细!
新社通app数据所得,数据仅供参考。
灵活就业人员基本养老保险:灵活就业人员养老保险缴费由个人承担缴纳单位和个人部分,按月缴费,缴费比例和缴费基数有确定要求;按照有关要求,灵活就业人员不得以事后追补缴费的方式增加灵活就业期间的缴费年限。灵活就业人员其他就业时段的补缴方法要求执行。
个人的养老保险可以补交吗?
个人养老金是可以补交的,但具体补交方案和法规可能因地区和养老保险类型而异。以下是对个人养老金补交方案的详细介绍:
养老保险补交条件是怎样的?
因单位原因未按时足额缴纳:
如果因单位原因未按时足额缴纳养老保险费,职工可以要求单位进行补交。
达到法定退休年龄时缴费年限不足:
在达到法定退休年龄时,如果养老保险缴费年限不足,在符合一定条件下,个人可以选择补交以满足领取养老金的条件。
补交方式如下:
分期补缴:按照一定的期限和金额逐步完成补缴。
一次性补交:适用于特定人群和情况,如一些地区对于在社保制实施前就已经参加工作的人员,在达到退休年龄时缴费年限不足的,可以一次性补交。
综上所述,个人养老金在符合一定条件下是可以补交的。在办理补交时,应了解相关流程、标准和注意事项,并严格按照法规办理。同时,也应注意保持医保的连续缴纳,以避免影响医疗待遇的享受。
(备注:数据仅供参考,具体以当地有关法规为准)