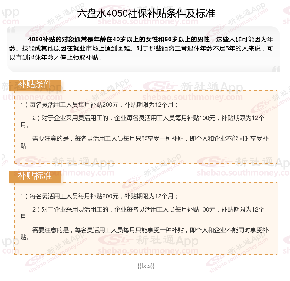
2025六盘水4050补贴主要针对的是年龄在40岁以上的女性和50岁以上的男性,这些人群通常因为年龄较大而面临就业困难。
4050社保补贴标准据新社通app小编了解,通常,4050社保补贴包含基本医疗保险和基本养老保险两个险种,社保补贴金额为申请人实际缴纳基本养老保险和基本医疗保险金额的2/3,具体标准以当地社保局公布的数据为准!那么六盘水4050灵活就业困难人员社保补贴标准是多少?六盘水4050社保补贴需要符合什么条件?接下来随新社通APP小编具体了解一下4050社保补贴内容。
一、2023-2024年六盘水灵活就业4050社保补贴标准和条件是什么

》点击新社通app社保计算器,了解你的社保缴费明细!
新社通app数据所得,数据仅供参考。
二、??4050补贴可以通过什么方式查询?
1. 社保局发放:通过社保局发放的4050补贴,可以在社保局柜台进行查询。需要提供户口所在地社保局的工作凭证、个人身份证原件和复印件以及补贴发放的存折账号,工作人员核实后,会告知补贴的发放情况。
2. 银行发放:如果4050补贴是银行发放,可以到银行柜台或者银行ATM机上进行查询。需要提供银行卡的账号,如果补贴已经到账,会有提示音提醒。
3. 支付宝查询:如果4050补贴是通过支付宝发放,可以登录支付宝账号,在首页点击“市民中心”选项,选择“社保”选项,进入页面后点击“4050补贴查询”即可查看补贴的发放情况。
三、六盘水不可以领取灵活就业4050社保补贴的六类人:
六盘水不可以领取灵活就业4050社保补贴的六类人:
1、农村户口;
2、非就业困难人员;
3、超出自住房,有多余商品房或车辆;
4、超出法定退休年龄的;
5、未失业登记;
6、未以灵活就业人员身份交社保。
三类人符合领取灵活就业4050社保补贴的标准:贫困户、低保对象、重度残疾人等三类主要就业困难人员。
不过,符合特殊情况的部分农村户口人员是可以申请的,具体要咨询当地社保部门了。
四、六盘水灵活就业4050社保补贴申请流程:
六盘水4050社保补贴如何办理?
1.女满40周岁以上,男满50周岁以上,具有六盘水户口,持有再就业优惠证,可到辖区社区居委会办理灵活就业人员认定。需提供:单位或户主雇佣证明、户口簿、再就业优惠证、代扣银行账号、交纳社保费的单据。(具体手续向社区居委会咨询)。
2.凭认定完的《六盘水市灵活就业人员认定申请表》原件、复印件,个人身份证或户口簿原件到地税局办税服务中心办理“4050”补贴对象参保手续,养老保险、失业保险两个险都必须参保。
3.每个月都必须到银行打印当月交纳的社保费单据。
4.于每季度的第一个月的前七个工作日到街道劳动事务所申请补贴,凭缴费单据、灵活就业认定证明、再就业优惠证、银行账户,由街道汇总后,将社保补贴直接划拨到个人银行账户。
六盘水4050社保补贴办理所需材料:
1、《灵活就业人员社保补贴申请表》原件;
2、《灵活就业证明》(一张原件,一张复印件);
3、申办人第二代身份证和户口本复印件;
4、《档案托管合同书》复印件;
5、从其他公共托管机构转移到市档案托管中心的申请人需提供往年度社保补贴享受情况证明。

五、六盘水4050补贴领取后影响退休金吗
办理了4050补贴对以后退休没有影响。具体如下:
领取4050社保补贴并不会对退休工资产生影响。根据《中华人民共和国社会保险法》的相关法规,基本养老保险实行社会统筹与个人账户相结合,基金由用人单位和个人缴费以及补贴等组成。4050补贴作为补贴的一部分,其目的是为了帮助困难群体缴纳社会保险,而并非直接增加或减少退休工资。
退休工资的计算主要基于个人缴费年限、缴费基数以及个人账户储存额等因素,与是否领取4050补贴无关。
4050社保补助是国针对灵活就业人员、下岗失业人员等困难群体,因经济困难无法按时缴纳社会保险而设立的一种补助。目的是通过国的社保补助,减轻这部分群众的经济压力,确保他们在达到法定退休年龄时能够顺利办理退休。
以上就是六盘水4050灵活就业社保补贴的相关内容,欢迎关注新社通/下载新社通APP了解更多五险一金专业资讯。