一、2025年沧州灵活就业社保缴费标准公布啦 沧州灵活就业社保多少钱一个月?

二、沧州2025年灵活就业社保缴费基数及比例最新消息
沧州灵活就业人员社保缴费比例不是固定的,它取决于个人选择的缴费基数和险种。一般来说,灵活就业人员可选择以当地上一年度月平均工资的60%~300%作为缴费基数,按一定比例进行缴费。养老保险的缴费比例通常为20%左右,其中8%进入个人账户,其余进入社会统筹。医疗保险的缴费比例各地法规不同,一般在4%~9%之间。
此外,灵活就业人员还可以根据自身情况选择是否缴纳失业保险,但工伤保险和生育保险通常由单位缴纳,个人无法缴纳。需要注意的是,具体的缴费比例和基数可能因地区和具体法规而有所不同,因此建议咨询当地的社保机构以获取最准确的信息。
总的来说,灵活就业人员社保缴费比例具有一定的灵活性,可以根据个人经济状况和需求进行选择。
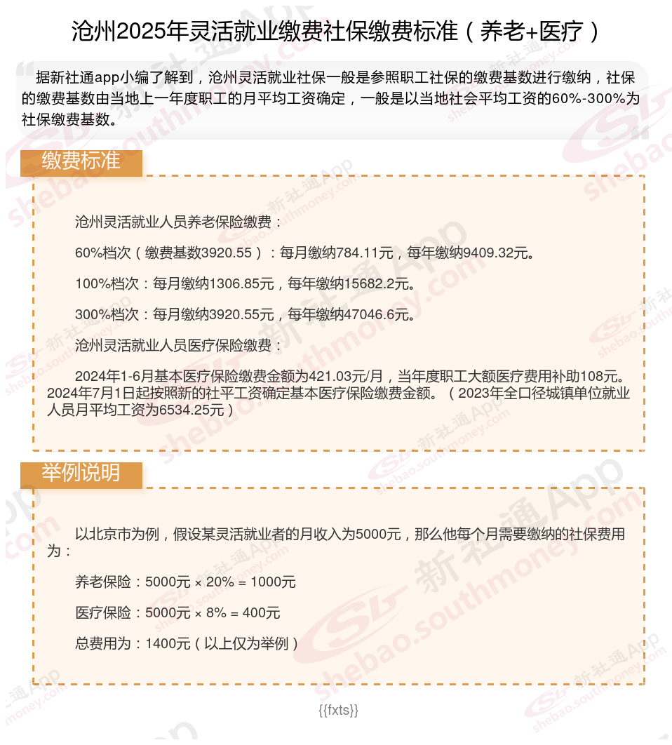
沧州灵活就业社保参照职工社保的缴费基数进行缴纳。而社保缴费基数由当地上一年度职工的月平均工资确定,一般是以当地社会平均工资的60%-300%为社保缴费基数,基本上分为60%、80%、90%、100%、150%、200%、250%、300%等八个缴费档次。由于各地区经济发展水平不一,职工月平均工资存在差异,所以各地区的社保缴费基数上下限也不同。比如北京2024年的缴费基数上下限为6326元-33891元,浙江2024年的缴费基数上下限为4462元-24060元。
社保交够多少年就能够退休拿到退休金?
社保至少交15年才可以到退休的年纪才可以拿退休金。
1、如果有单位,即使缴满15年,但职工还未退休,企业还得继续缴费,直至退休;个人缴纳社保的话,可停缴,也可继续缴纳。
2、根据当地法规,肯定也继续缴纳好,养老保险是遵循“多缴多得”的原则,缴费基数越高、年限越长,退休时领取养老金也越多。
3、养老保险必须缴满最低缴费年限15年,到退休年龄(男60周岁/女55周岁),就可以享受养老金待遇(晚退休除外)。
三、沧州灵活就业在哪里参保缴费?
自愿参加社会保险的无雇工的个体工商户、未在用人单位参加社会保险的非全日制从业人员以及其他灵活就业人员,应当向社会保险经办机构申请办理社会保险登记。
目前,除极个别地方外,各地均已放开灵活就业人员参加企业职工基本养老保险的户籍限制。
线下办理
沧州灵活就业人员线下可以携带本人身份证(居住证)或社保卡等材料,到户籍地或就业地社保经办机构、社银合作网点办理参保手续。
线上办理
线上可通过公共服务平台、全国人社服务平台、电子社保卡、掌上12333移动互联网应用程序(App)等全国统一线上服务入口和各级人社服务网站等渠道,轻松办理参保登记。
四、2025年沧州灵活就业社保缴费的待遇是怎么样的
(1)沧州社保待遇的计发遵循“多缴多得、长缴多得”的原则,交的越久、交的越多,最后拿到手的退休工资就越多。灵活就业人员退休后,每月社保待遇由基础养老金和个人账户养老金两部分组成。
基础养老金由个人缴费年限、缴费基数和计发系数等因素计算。其中,缴费年限以实际缴费年限为准,缴费基数按照本人选择的缴费基数计算。计发系数根据退休时当地的平均工资和职工平均工资增长率等因素确定。
个人账户养老金由个人账户累计储存额按照本人退休时个人账户账户余额除以计息利率计算。以杭州灵活就业人员社保待遇计算标准举例,如下:
杭州市按缴费基数为3957元,计发基数为7238元,灵活就业参保人按照最低缴费基数缴纳15年,在60周岁退休可领取的养老金为:
1、基础养老金=(7238+7238×0.54)÷2×15×1%=835.98元;
2、个人账户养老金=3957×8%×12×15÷139=409.93元;
每月总养老金为835.989+409.93=1245.919元。
tip:沧州养老金计算公式:养老金=基础养老金+个人账户养老金:(1)基础养老金=(全省上年度在岗职工月平均工资+本人指数化月平均缴费工资)÷2×缴费年限×1%=全省上年度在岗职工月平均工资(1+本人平均缴费指数)÷2×缴费年限×1%。(2)个人账户养老金=个人账户储存额÷计发月数(50岁为195、55岁为170、60岁为139)。(3)过渡性养老金=当年的养老金计发基数×视同缴费指数×视同缴费年限×过渡系数。
(2)沧州灵活就业人员退休后享受哪些待遇?
一是办理退休手续按月领取养老金。职工基本养老保险缴费满15年,且男满60周岁、女满55周岁,可申请办理退休手续,经审批退休后,按月领取养老金。
二是每年可领取一次冬季取暖补贴。取暖补贴标准为每人1700元。
三是本人去世后有一次性丧葬补助金和抚恤金。
以上就是带来沧州灵活就业社保缴费标准相关知识,内容供参考,希望对你有帮助,欢迎关注/下载新社通APP解锁更多社保专业资讯。