据新社通app数据显示,运城灵活就业人员养老缴费基数2024-2025年最新标准如下:
养老保险最低缴费基数为:4113元;
个人缴费比例:20%,个人缴费金额:822.6元;
(注:本文数据仅供参考,具体以当地缴费标准为准)
山西灵活就业社保缴费标准,选哪个档位最划算?根据新社通app-社保缴费查询工具提供的最新数据如下:

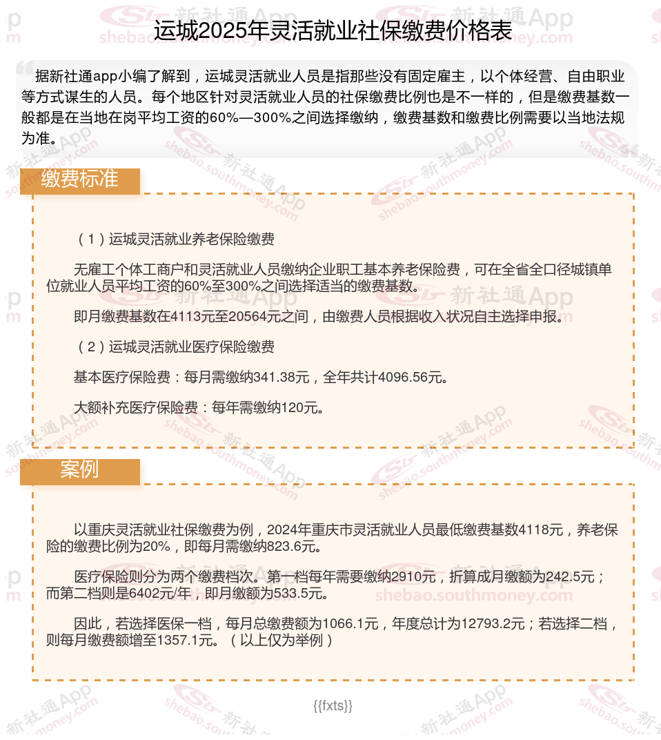
(1)运城灵活就业养老保险缴费
无雇工个体工商户和灵活就业人员缴纳企业职工基本养老保险费,可在全省全口径城镇单位就业人员平均工资的60%至300%之间选择适当的缴费基数。
即月缴费基数在4113元至20564元之间,由缴费人员根据收入状况自主选择申报。
(2)运城灵活就业医疗保险缴费
基本医疗保险费:每月需缴纳341.38元,全年共计4096.56元。
大额补充医疗保险费:每年需缴纳120元。
灵活就业社保缴费档次怎么选?哪个档位最划算?
今天我们就来详细了解一下灵活就业社保缴纳档次,看看不同档位的选择对未来领取养老金的影响。
个人灵活就业社保60%、80%、100%三个档次,怎么交最划算?
假设:平均工资是6500元,按最低档60%缴纳,那么缴费基数就是3900缴费比例20%,每个月缴纳的费用就是780元,1年合计9360元。
按照60%的档次,交够15年养老保险后退休了,能领到的养老金每个月是1000元左右;如果交了30年,能领取的养老金在2100元左右。
按照100%的档位,那么我们每个月缴纳社保的费用大约是1300元,交15年退休,每月能领到1400多元;如果交30年就可以领到2900元左右。
对于灵活就业人员来说,建议按低档缴费,如果觉得退休金不够的话再补充一份商业养老年金。
企业年金是什么?
企业年金是指企业及其职工在依法参加基本养老保险的基础上自主建立的补充养老保险制。由企业缴费、职工个人缴费、企业年金基金投资运营收益三个部分组成。
企业缴费每年不超过本企业职工工资总额的8%,企业和职工个人缴费合计不超过本企业职工工资总额的12%,具体所需费用由企业和职工-方协商确定。
(备注:数据仅供参考,具体以当地有关法规为准)