灵活就业社保成为很多自由职业者和打工人空窗期的最佳选择。那具体缴费是多少呢?
据新社通app数据显示,商洛灵活就业人员养老缴费基数2024-2025年最新标准如下:
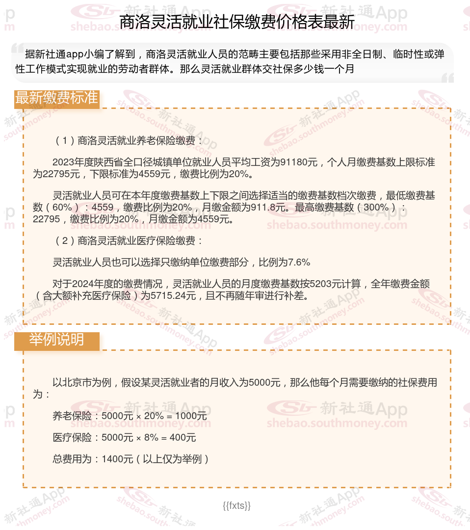
养老保险最低缴费基数为:4559元;
个人缴费比例:20%,个人缴费金额:911.8元;
(注:本文数据仅供参考,具体以当地缴费标准为准)
自由职业交社保一个月多少钱?2025社保缴费标准,根据新社通app-社保缴费查询工具提供的2025社保缴费标准详情数据如下:

灵活就业人员参加职工基本医疗保险的缴费基数,通常为当地上年度城镇在岗职工月平均工资的一定比例,具体比例按照各地法规要求,常见为80%。例如,若当地上年度城镇在岗职工月平均工资为5000元,那么以80%为比例计算,缴费基数即为4000元。缴费比例同样按照各地法规要求,一般在4%至8%之间。以4%为例,若缴费基数为4000元,则每月需缴纳的医疗保险费用为4000元×4%=160元,具体以当地法规要求为准。
社保养老断交了以前交的都作废吗?
社保断交会影响养老金数额和领取时间,医保断缴后无法报销医疗费用,需要自费。生育保险断缴会影响生育津贴领取。社保断缴时间越长,缴费越少,参保年限减少,个人账户储存额也减少,养老金也降低。
温馨提示:本数据仅供参考!仅供参考和学习交流之用,不对您构成任何决策建议。具体需以当地有关法规为准!