据新社通app数据显示,包头企业灵活就业养老保险的缴费基数为:4863元。
缴费比例:在企业参保缴费的情况下,单位缴纳比例为16%,个人缴纳比例为8%。而灵活就业人员参保缴费的比例为个人20%。
另外,需要注意的是,这些缴费标准可能会随着时间和方案的变化而调整。为了获取最新的包头灵活就业养老保险缴费标准信息,建议查阅相关消息或咨询当地社保部门。总的来说,了解并遵守当地的养老保险缴费标准是每个人的责任,也是保证个人权益的重要方案。
(注:本文数据仅供参考,具体以当地缴费标准为准)
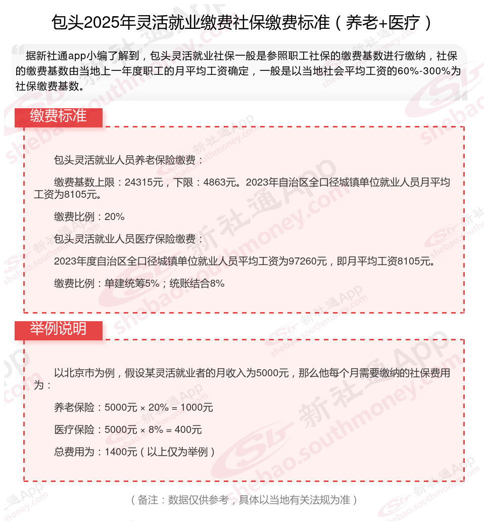
那么,包头自由职业社保一个月多少钱?根据新社通app-社保缴费查询工具提供的2025社保缴费标准详情数据:

社保交够多少年才有退休金?
目前,法定退休年龄根据不同的职业和性别有所区分。一般而言,男性职工的法定退休年龄为60周岁,女性干部的法定退休年龄为55周岁,女性工人的法定退休年龄为50周岁。然而,也有一些特殊情况。例如,从事井下、高空、高温、特别繁重体力劳动或其他有害身体健康工作的职工,其退休年龄可能有所不同。具体而言,这类工作的男职工退休年龄为55周岁,女职工退休年龄为45周岁。此外,如果职工因病或非因工致残,经过鉴定完全丧失劳动能力,其退休年龄也可能提前。男性职工在这种情况下可以提前到50周岁退休,女性职工可以提前到45周岁退休。
请注意,上述法规可能因地区、方案变动等因素而有所不同。如果您需要了解具体的退休年龄法规,建议您查阅当地的相关方案或咨询相关部门,以获取最准确的信息。同时,随着人口老龄化和社会经济的发展,退休年龄方案也可能会有所调整,因此建议您保持关注,以便及时了解最新的方案动态。