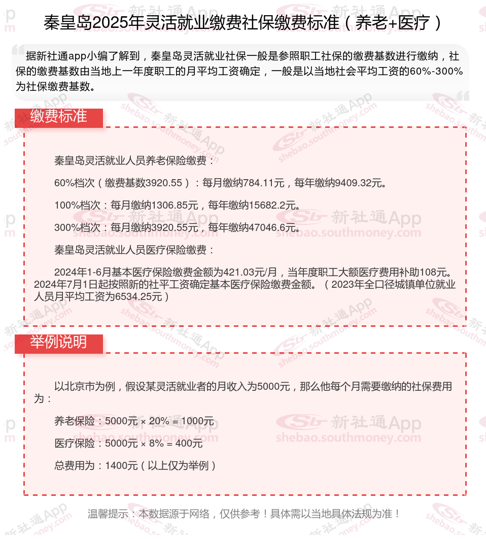
据新社通app数据显示,秦皇岛企业灵活就业养老保险的缴费基数为:3920.55元。
缴费比例:在企业参保缴费的情况下,单位缴纳比例为16%,个人缴纳比例为8%。而灵活就业人员参保缴费的比例为个人20%。
另外,需要注意的是,这些缴费标准可能会随着时间和方案的变化而调整。为了获取最新的秦皇岛灵活就业养老保险缴费标准信息,建议查阅相关消息或咨询当地社保部门。总的来说,了解并遵守当地的养老保险缴费标准是每个人的责任,也是保证个人权益的重要方案。
(注:本文数据仅供参考,具体以当地缴费标准为准)
秦皇岛灵活就业社保交多少钱一个月?2025社保缴费标准详情,根据新社通app-社保缴费查询工具提供的2025社保缴费标准详情数据如下:

个人可以缴纳社保吗
可以自己缴纳社保的。
社保可以按灵活就业人员参保。但个人以灵活就业人员交社保是有户籍限制的。
1、未到达要求的退休年龄的自谋职业者、自由职业者、未在用人单位参保的非全日制从业人员以及本区户籍的失业人员,可以以灵活就业方式办理社会保险参保手续,缴纳企业养老保险和职工基本医疗保险;本区户籍参保职工、到达法定退休年龄累计缴费年限不足15年、由本人申请经社保部门批准延长缴费的,也可办理灵活就业续保。
2、灵活就业人员缴费比例各地稍有不同,具体情况可以咨询当地社保经办部门;灵活就业人员缴纳医疗保险后视同缴纳生育保险,可享受生育保险待遇。
提示:若您想知道更多的社保缴纳明细,可点击下方使用查询社保计算器,新社通app还为您提供社保养老规划方案。
新社通社保计算器计算所得,数据仅供参考。
灵活就业人员养老保险缴费比例为20%,医疗保险缴费以当地上年度城镇在岗职工月平均工资的80%为基数,按4.2%或8%比例缴纳基本医疗保险费。
一分钱不交等六十岁能领养老金吗?
一分钱不交60岁不能领养老金,一般情况下,参保人员需要缴纳满15年的基本养老保险,才能在达到法定退休年龄后领取基本养老金。如果没有缴纳养老保险费,是无法领取养老金的。因此,如果没有缴纳养老保险费,即“一分钱不交”,是无法在60岁时领取养老金的。如果想要在退休后有稳定的养老金收入,应当按照法规参加基本养老保险并按时足额缴纳养老保险费。
温馨提示:本数据仅供参考!具体需以当地有关法规为准!