据新社通app数据显示,江西抚州灵活就业人员养老保险缴费基数2024-2025年最新标准如下:
缴费基数下限暂按不低于3839元/月执行。按照个人20%的缴费费率,个人养老保险缴费金额低于767.8元/月。
(注:本文数据仅供参考,具体以当地缴费标准为准)
江西抚州社保缴费多少钱?下表是2024-2025年江西抚州社保费用明细参考,根据新社通app-社保缴费查询工具提供的最新数据如下:

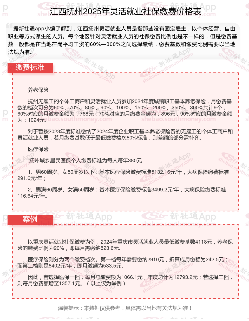
养老保险
抚州无雇工的个体工商户和灵活就业人员参加2024年度城镇职工基本养老保险,月缴费基数的档次可分为60%、70%、80%、90%、100%、150%、200%、250%、300%共计9个,60%对应的月缴费金额为:768元,70%对应的月缴费金额为:896元,90%对应的月缴费金额为:1024元。
对于暂按2023年度标准缴纳了2024年度企业职工基本养老保险费的无雇工的个体工商户和灵活就业人员,若月缴费基数低于最低缴费档次60%标准,则差额的部分需补齐。
医疗保险
抚州城乡居民医保个人缴费标准为每人每年380元
1、男60周岁、女50周岁以下:基本医疗保险缴费标准5132.16元/年,大病保险缴费标准291.6元/年;
2、男满60周岁、女满50周岁:基本医疗保险缴费标准3499.2元/年,大病保险缴费标准116.64元/年。
》点击新社通app社保计算器,了解你的社保缴费明细!
新社通app数据所得,数据仅供参考。
灵活就业人员在参加养老保险时,其缴纳基数通常参照当地在岗职工的平均工资。一般来说,灵活就业人员可以选择按照在岗职工月平均工资的一定比例(如20%)来缴纳基本养老保险费。此外,也有地区允许灵活就业人员按照当地职工平均工资的40%至100%为基数来计算缴费,具体比例可能因地区而异。对于医疗保险,灵活就业人员一般是按照当地上年度月平均工资的一定比例(如4.2%)来缴纳基本医疗保险费。这一比例也可能根据地方法规有所不同。
个人的养老保险可以补交吗?
个人养老金是可以补交的,但具体补交方案可能因地区和养老保险类型的不同而有所差异。以下是对个人养老金补交方案的详细介绍:
补交方式是这样的:
分期补缴:按照一定的期限和金额逐步完成补缴。
一次性补交:适用于特定人群和情况,如一些地区对于在社保制实施前就参加工作的人员,在达到退休年龄时缴费年限不足的,可以一次性补缴。
补缴养老金的条件有哪些?
达到退休年龄时缴费年限不足:
在达到法定退休年龄时,如果养老保险缴费年限不足,个人可以在符合一定条件下进行补交,以满足领取养老金的条件。
因单位原因未按时足额缴纳:
如果单位未按时足额缴纳养老保险费,职工可以要求单位进行补交。
综上所述,个人养老金在符合一定条件下是可以补交的。在办理补交时,应了解相关流程、标准和注意事项,并严格按照法规办理。同时,也应注意保持医保的连续缴纳,以避免影响医疗待遇的享受。
温馨提示:本数据源于网络,仅供参考!具体需以当地具体法规为准!