2025郴州4050补贴主要针对的是年龄在40岁以上的女性和50岁以上的男性,这些人群通常因为年龄较大而面临就业困难。
郴州4050灵活就业社保补贴标准如何?“4050补贴”主要是针对大龄就业困难人群的社保补贴,申请条件包括年龄、就业困难、灵活就业并自费缴纳社保,需要持有失业登记证,不同地区可能有细微差别,比如农村户口的限制。那么郴州4050灵活就业社保补贴标准是多少钱?郴州4050社保补贴条件是什么?接下来随新社通APP小编了解一下郴州4050灵活就业社保补贴标准最新资讯。
一、?4050补贴到账哪里查询到账?方法如下
社保局查询?:可以携带身份证到参保所在地的社保局,找工作人员进行查询。需要提供相关证件以便核实身份。?
?网络查询?:登录参保所在地的社保局官网,查看补贴单并注册账号进行查询。通常需要输入个人信息以获取补贴的发放情况。
?电话查询?:拨打劳动综合服务电话“12333”,根据语音提示进行查询。这是一种便捷的方式,适合不想亲自前往社保局的用户。?
?支付宝查询?:打开支付宝,点击“城市服务”,选择“社保”,进入页面后点击“4050社保补贴查询”,登录账号即可查看补贴的发放情况。?
?银行查询?:如果补贴是通过银行发放,可以到银行柜台或ATM机上进行查询。需要提供银行卡账号,如果补贴已经到账,会有提示音提醒。?
这些方法可以帮助你方便地查询4050补贴的发放情况,选择适合自己的方式进行查询即可。
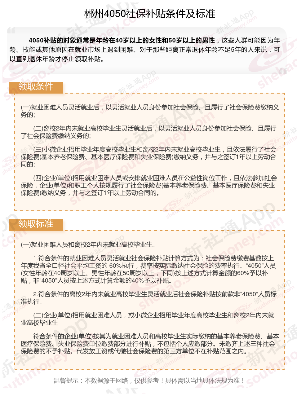
二、2025年郴州4050社保补贴标准,最新领取条件来了

三、2025年郴州如何申请灵活就业社保补贴
1、灵活就业人员到本人户口所在地街道(乡镇)社保事务所,交验《身份证》,残疾人需提交《中华人民共和国残疾人证》,《北京市就业失业登记证》(复印件),填写《灵活就业社会保险补贴申请表》。
2、社保所受理相关材料后对申请人的实际状况进行初审,符合条件的,报区县劳动部门;区县劳动部门对申请材料进行审核,符合条件的,报市劳动部门;市劳动部门对符合条件的下达批复。
3、社保所在接到批复后告知申请人,未获批准的,书面告知申请人。
四、2025年郴州不可以领取灵活就业4050社保补贴的六类人:
郴州不可以领取灵活就业4050社保补贴的六类人:
1、农村户口;
2、非就业困难人员;
3、超出自住房,有多余商品房或车辆;
4、超出法定退休年龄的;
5、未失业登记;
6、未以灵活就业人员身份交社保。
三类人符合领取灵活就业4050社保补贴的标准:贫困户、低保对象、重度残疾人等三类主要就业困难人员。
不过,符合特殊情况的部分农村户口人员是可以申请的,具体要咨询当地社保部门了。
以上就是郴州4050灵活就业社保补贴的相关内容,欢迎关注新社通/下载新社通APP了解更多五险一金专业资讯。