一、2025年山西太原灵活就业社保缴费标准公布啦 山西太原灵活就业社保多少钱一个月?

二、山西太原2025年灵活就业社保缴费基数及比例最新消息
山西太原社保缴费比例各个地区标准有些细微的差别,并且会不断产生新的变化。
社保缴纳费用是以缴费基数为基数以一定的比例进行缴费,职工社保分为单位缴纳部分和个人缴纳部分,两者缴纳比例不同,但是灵活就业人员参保职工社保没有单位负责,将全部由个人缴费。
提示:灵活就业养老保险的缴费比例一致,都是社保缴费基数的20%。
灵活就业医保的缴费比例就有些差异了,有些地方是6%,有些地方是8%,有些地方是13%。
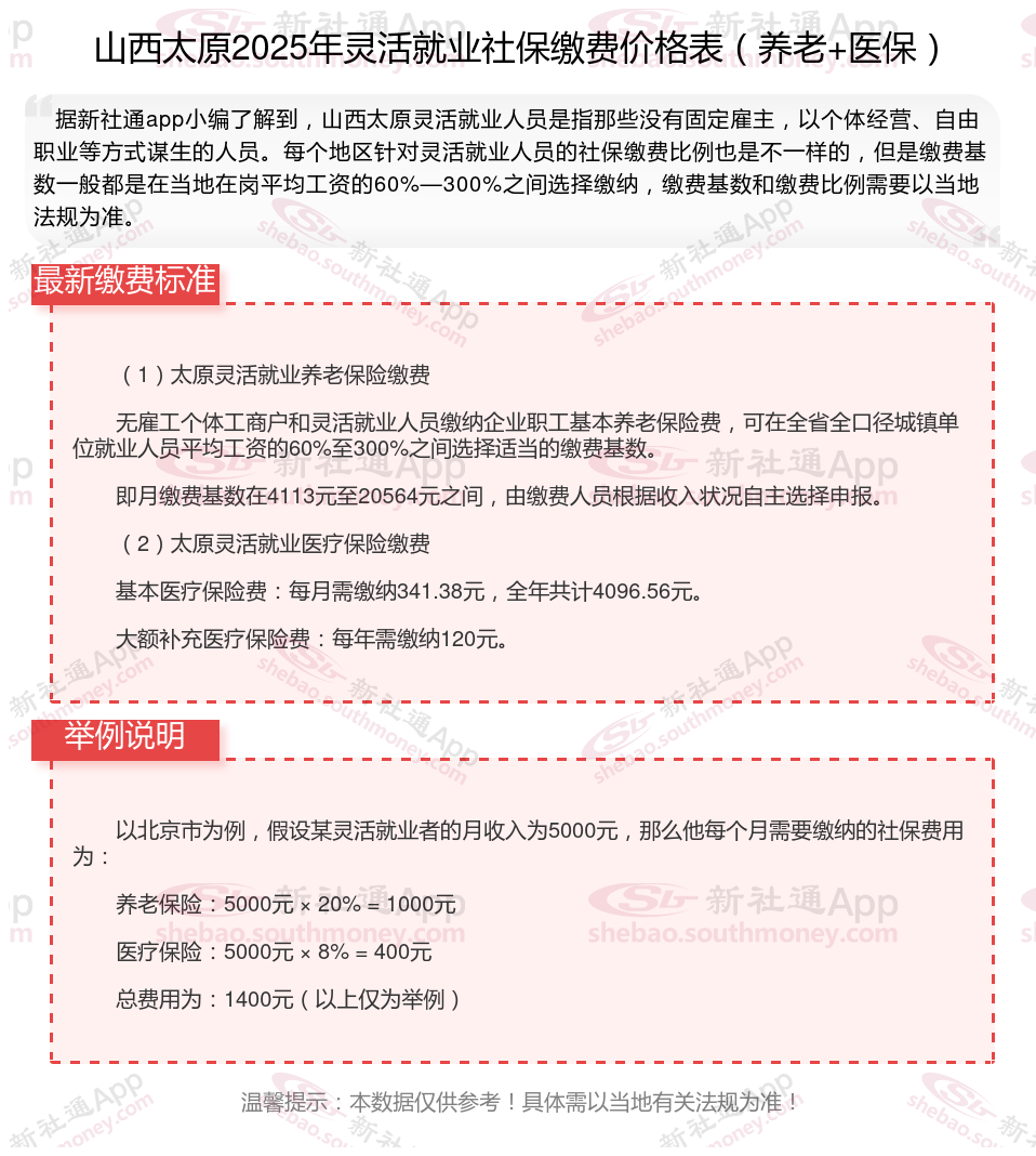
山西太原灵活就业社保参照职工社保的缴费基数进行缴纳。灵活就业社保由于各地区经济发展水平不一,职工月平均工资存在差异,所以各地区的社保缴费基数上下限也不同。
而社保缴费基数由当地上一年度职工的月平均工资确定,一般是以当地社会平均工资的60%-300%为社保缴费基数,基本上分为60%、80%、90%、100%、150%、200%、250%、300%等八个缴费档次。
社保交够多少年就能够退休领取退休金?
累计缴满15年即可,不过要等到退休后才能领取。而且社保是多缴多得的,缴的越多、越久,退休后能领的养老金就越多。实际上目前的养老保险最低累计缴费年限是达到,15周年,无论是职工养老保险也好还是城乡居民养老保险也好它的最低缴费年限,都是15周年。
养老保险待遇支出包括按支付给参保城乡居民的基础养老金和个人账户养老金,以及丧葬补助金。基础养老金指按计发标准,由各级为符合待遇领取条件的参保城乡居民全额予以补助的养老金待遇。
三、山西太原灵活就业在哪里参保缴费?
自愿参加社会保险的无雇工的个体工商户、未在用人单位参加社会保险的非全日制从业人员以及其他灵活就业人员,应当向社会保险经办机构申请办理社会保险登记。
目前,除极个别地方外,各地均已放开灵活就业人员参加企业职工基本养老保险的户籍限制。
线下办理
山西太原灵活就业人员线下可以携带本人身份证(居住证)或社保卡等材料,到户籍地或就业地社保经办机构、社银合作网点办理参保手续。
线上办理
线上可通过公共服务平台、全国人社服务平台、电子社保卡、掌上12333移动互联网应用程序(App)等全国统一线上服务入口和各级人社服务网站等渠道,轻松办理参保登记。
四、2025年山西太原灵活就业社保缴费的待遇是怎么样的
(1)山西太原社保待遇的计发遵循“多缴多得、长缴多得”的原则,交的越久、交的越多,最后拿到手的退休工资就越多。灵活就业人员退休后,每月社保待遇由基础养老金和个人账户养老金两部分组成。
养老金计算方法为:每月能够领取的养老金=基础养老金+个人账户养老金,基础养老金=在退休时上年度在岗职工的月平均工资+(1+平均指数)/2×缴费年限×1%,个人账户养老金=个人账户养老金综合÷139(50岁为195个月、60岁为139个月)。
假如当地上年度在岗职工月平均工资为6500人民币,那么按照最低档(60%)的基础养老金计算为6500*(1+0.6)/2×15×1%=780人民币。按照最高档位(100%)缴费比例来计算,6500*(1+1)/2×15×1%=975人民币。个人账户养老金按照60%缴费,若为26000人民币,那么每月养老金则为26000÷139≈187人民币。个人账户养老金按照100%缴费,若为44000人民币,那么每月养老金则为44000÷139≈316人民币。以上,可以算出,若是灵活就业人员缴费社保15年,按照最低标准缴纳退休后每月可以领取到780+187=967人民币;按照最高标准则可以领取到975+316=1291人民币。
(2)山西太原灵活就业人员退休后享受哪些待遇?
一是办理退休手续按月领取养老金。职工基本养老保险缴费满15年,且男满60周岁、女满55周岁,可申请办理退休手续,经审批退休后,按月领取养老金。
二是每年可领取一次冬季取暖补贴。取暖补贴标准为每人1700元。
三是本人去世后有一次性丧葬补助金和抚恤金。
以上就是带来山西太原灵活就业社保缴费标准相关知识,内容供参考,希望对你有帮助,欢迎关注/下载新社通APP解锁更多社保专业资讯。