灵活交社保和职工社保之间存在显著的区别,主要体现在参保对象、缴费主体、缴费比例、缴纳险种、缴费基数、户籍限制以及享受的待遇等方面。
据新社通app数据显示,常州灵活就业养老缴费基数明细如下:
养老缴费缴费基数为:4494元;
个人缴费比例:20%;
(注:本文数据仅供参考,具体以当地缴费标准为准)
常州灵活就业人员的社保缴费标准是多少?根据新社通app-社保缴费查询工具提供的最新数据如下:

》一键算清您的社保缴费明细!新社通app社保计算器,让您清清楚楚了解缴费明细!
新社通社保计算器计算所得,数据仅供参考。
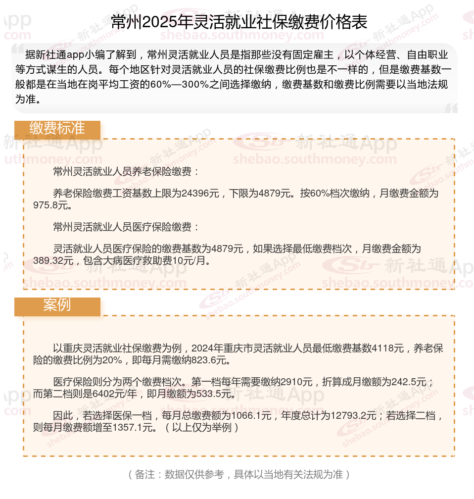
常州灵活就业人员养老保险缴费:
养老保险缴费工资基数上限为24396元,下限为4879元。按60%档次缴纳,月缴费金额为975.8元。
常州灵活就业人员医疗保险缴费:
灵活就业人员医疗保险的缴费基数为4879元,如果选择最低缴费档次,月缴费金额为389.32元,包含大病医疗救助费10元/月。
社保自己到底可不可以交?
可以自己缴纳社保的。
缴纳社保费方法:
1、凭身份证等有效证件到社会保险经办机构合作银行柜面缴纳;
2、直接到参保的社保经办机构缴纳;
3、通过社保经办机构或者合作银行推出的官网APP缴纳;
4、到合作银行或者社保经办机构推出的自助终端自助缴纳;
5、其他。
个人参加的社保为居民社保(包括新农合、新型农村社会养老保险、城镇居民基本医疗保险和城镇居民社会养老保险)和灵活就业社保(仅限于职工社保中的基本医疗保险和基本养老保险)。
城乡居民社保一年缴费一次,具体时间询问当地人社局;灵活就业社保可以选择按年缴纳或者按月缴纳,大部分灵活就业人员都是按月缴纳。
社保需要缴纳多少年,才能享受退休待遇?
参保人员在达到法定退休年龄时累计缴费满十五年的,能够按月领取基本养老金。累计缴费不足十五年的,可以缴费至满十五年,也可以转入新型农村社会养老保险或者城镇居民社会养老保险。建立基本养老金正常调整机制,并根据职工的平均工资增长、物价上涨情况,可适时地提高基本养老保险待遇水平。
温馨提示:本数据仅供参考!具体需以当地有关法规为准!