据新社通app数据显示,太原灵活就业养老缴费基数明细如下:
养老缴费缴费基数为:4113元;
个人缴费比例:20%;
(注:本文数据仅供参考,具体以当地缴费标准为准)
太原灵活就业自己交社保一个月要交多少钱?交多久可以领?根据新社通app-社保缴费查询工具提供的最新数据如下:

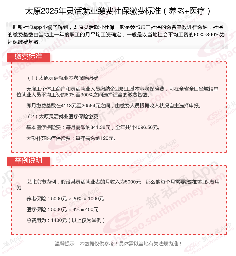
(1)太原灵活就业养老保险缴费
无雇工个体工商户和灵活就业人员缴纳企业职工基本养老保险费,可在全省全口径城镇单位就业人员平均工资的60%至300%之间选择适当的缴费基数。
即月缴费基数在4113元至20564元之间,由缴费人员根据收入状况自主选择申报。
(2)太原灵活就业医疗保险缴费
基本医疗保险费:每月需缴纳341.38元,全年共计4096.56元。
大额补充医疗保险费:每年需缴纳120元。
社保基数是按照职工上一年度1月至12月的所有工资性收入所得的月平均额来进行确定的。
如何确定自己的养老金领取时间?
养老金的领取时间主要取决于个人的退休年龄、缴费年限以及是否满足当地社保方案的其他相关要求。以下是对养老金领取时间的详细介绍:
达到法定退休年龄:
男年满60周岁,女年满55周岁(或50周岁,具体视情况而定,如从事特殊工种或因病致残等可能有提前退休的法规)。
因伤残、疾病等原因丧失劳动能力且失去生活来源的,经县级农村社会养老保险经办机构批准,可以提前到男年满55周岁、女年满50周岁领取养老金。
养老保险累计缴费年限
关于养老保险的累计缴费年限,人社部有确切法规:
2025年1月1日至2029年12月31日:在此期间,领取基本养老金的最低缴费年限不调整,仍为15年。这意味着,在这段时间内退休的人员,只要社保累计缴费满15年,就能够按月领取退休金。
2030年1月1日及以后:从这一年开始,领取养老金的最低缴费年限将逐步提高至20年,每年增加6个月。具体的增长情况为:2030年为15年6个月,2031年为16年,以此类推,直至2040年达到20年。
养老金领取年限的相关法规
领取保证期:养老金的领取保证期为10年。这意味着,如果被保险人在领取养老金期间不足10年死亡,剩余年限的养老金将由其指定的受益人或者法定继承人领取。
终身领取:只要领取人还在世,就可以一直领取养老金。即使个人账户养老金已经用完,仍然会继续按照原标准计发。这一法定确保了老年人的基本生活保险。
总之,养老金的领取时间取决于参保人员的法定退休年龄和养老保险的最低缴费年限。随着方案的调整和完善,这些条件也可能会发生变化。因此,参保人员及时关注方案动态并咨询相关部门以获取最新信息。
温馨提示:本数据仅供参考!具体需以当地有关法规为准!