灵活就业人员的社保缴费基数和比例是根据当地在岗职工平均工资的一定比例来确定的。灵活就业人员在参加养老保险时,缴费基数通常参照当地在岗职工的平均工资,一般来说,灵活就业人员可以选择按照在岗职工月平均工资的一定比例(如40%至100%)来缴纳基本养老保险费。医疗保险缴费基数:对于医疗保险,灵活就业人员一般是按照当地上年度月平均工资的一定比例(如4.2%至8%)来缴纳基本医疗保险费,具体比例可能因地区而异。
那么,社保自己缴费需要多少钱一个月呢?根据新社通app-社保缴费查询工具提供的2025社保缴费标准详情数据:

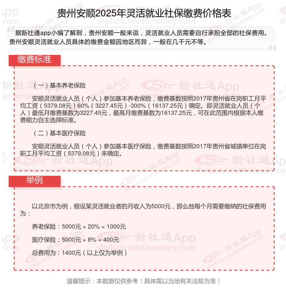
据新社通app数据显示,贵州安顺养老保险缴费基数2024-2025年最新标准如下:
贵州安顺灵活就业人员基本养老保险缴费基数暂按不低于4363.35元;
缴费比例:个人承担20%;养老保险缴费个人872.67元。
(注:本文数据仅供参考,具体以当地缴费标准为准)