职工社保与灵活就业社保在参加的险种、缴费主体与比例、缴费基数与比例、户籍限制与缴费意愿以及保险对象与享受待遇等方面都存在显著差异。
据新社通app数据显示,山西吕梁灵活就业养老保险缴费基数2024-2025年最新标准如下:
2025年度,全省职工基本养老保险缴费基数上限为全口径工资的300%,即20564元/月;下限为全口径工资的60%,即4113元/月。
个人缴费比例:20%;
(注:本文数据仅供参考,具体以当地缴费标准为准)
山西吕梁社保一个月自费多少钱?根据新社通app-社保缴费查询工具提供的最新数据如下:

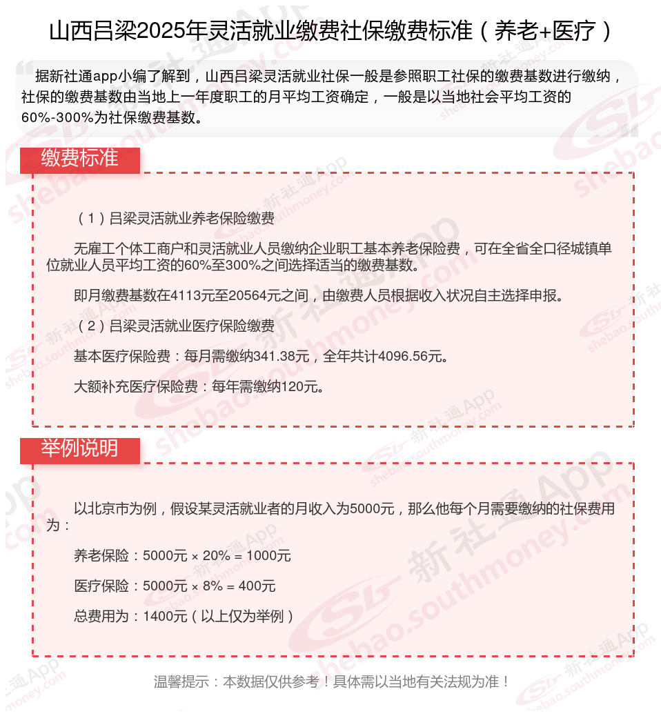
(1)吕梁灵活就业养老保险缴费
无雇工个体工商户和灵活就业人员缴纳企业职工基本养老保险费,可在全省全口径城镇单位就业人员平均工资的60%至300%之间选择适当的缴费基数。
即月缴费基数在4113元至20564元之间,由缴费人员根据收入状况自主选择申报。
(2)吕梁灵活就业医疗保险缴费
基本医疗保险费:每月需缴纳341.38元,全年共计4096.56元。
大额补充医疗保险费:每年需缴纳120元。
温馨提示:本数据仅供参考!具体需以当地有关法规为准!