据新社通app数据显示,山东青岛灵活就业人员养老缴费基数2024-2025年最新标准如下:
养老保险最低缴费基数为:4416元;
个人缴费比例:20%,个人缴费金额:883.2元;
(注:本文数据仅供参考,具体以当地缴费标准为准)
山东青岛灵活就业自己交社保一个月要交多少钱?交多久可以领?根据新社通app-社保缴费查询工具提供的最新数据如下:

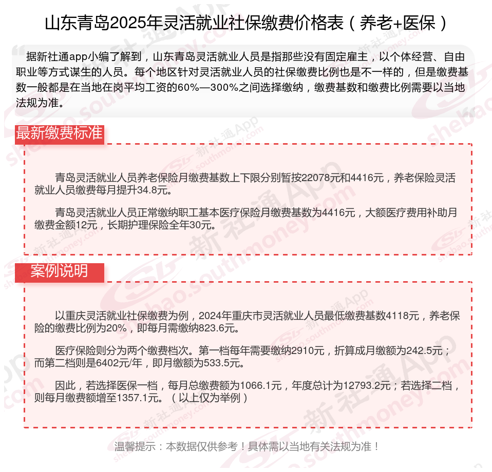
青岛灵活就业人员养老保险月缴费基数上下限分别暂按22078元和4416元,养老保险灵活就业人员缴费每月提升34.8元。
青岛灵活就业人员正常缴纳职工基本医疗保险月缴费基数为4416元,大额医疗费用补助月缴费金额12元,长期护理保险全年30元。
社保缴费基数的确定方法,是由相关法规的,它是按照职工上一年度1月至12月的所有工资性收入所得的月平均额来进行确定。社会保险基数简称社保基数,是指职工在一个社保年度的社会保险缴费基数。社会保险缴费基数是计算用人单位及其职工缴纳社保费和职工社会保险待遇的重要依据,有上限和下限之分,具体数额根据各地区实际情况而定。比如社会平均工资是1000元,缴纳的基数可以是600元--3000元
养老金领取时间全解:满足条件即可享
养老金的领取时间主要取决于个人的退休年龄和缴费年限。一般来说,需要同时满足以下两个条件才能领取养老金:
达到法定退休年龄:
男年满60周岁,女年满55周岁(或50周岁,具体视情况而定,如从事特殊工种或因病致残等可能有提前退休的法规)。
因伤残、疾病等原因丧失劳动能力且失去生活来源的,经县级农村社会养老保险经办机构批准,可以提前到男年满55周岁、女年满50周岁领取养老金。
缴费年限:
根据《中华人民共和国社会保险法》第十六条的法规,参加基本养老保险的个人,达到法定退休年龄时累计缴费满十五年的,可以按月领取基本养老金。
养老金领取年限
1.终身领取:
只要领取人还在世,就可以一直领取养老金。即使个人账户养老金已经用完,仍然会继续按照原标准计发。
养老金的领取保证期为10年。若被保险人领取养老金期间不足10年死亡,剩余年限的养老金可由其指定的受益人或者法定继承人领取。若被保险人领取养老金时间满10年仍健在,则继续按原标准领取养老金,直至死亡当月止。
2.养老金增长机制:
个人养老金还会逐年根据社会在岗职工的月平均工资的增加而增长。因此,活得越久,领取的养老金总额就越多。
综上所述,养老金的领取时间主要取决于个人的退休年龄、缴费年限以及是否满足当地养老保险制的领取条件。一旦满足这些条件,参保人员就可以在办理完退休手续后开始按月领取养老金。
温馨提示:本数据源于网络,仅供参考!具体需以当地具体法规为准!