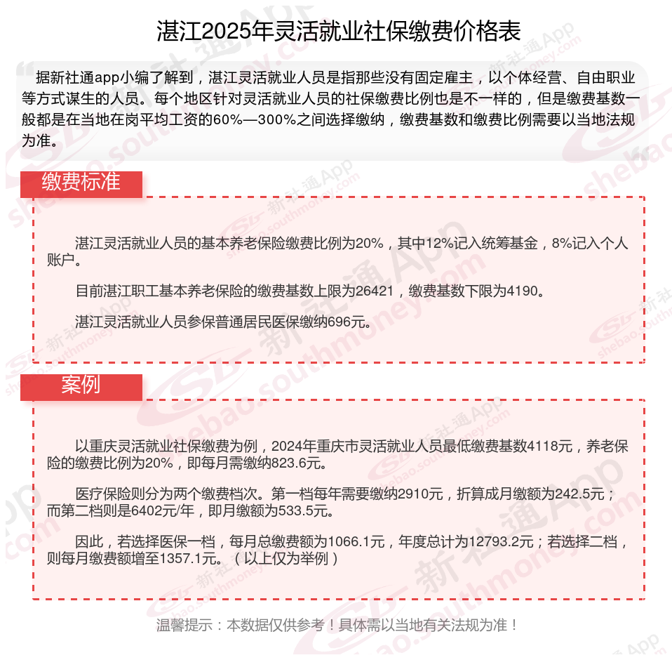
据新社通app数据显示,2024-2025年湛江灵活就业人员养老保险的缴费标准是根据缴费基数来确定的:
个人养老保险缴费比例为20%,缴费基数的下限为4190元。
(注:本文数据仅供参考,具体以当地缴费标准为准)
自己交社保一个月多少钱?根据新社通app-社保缴费查询工具提供的2025社保缴费标准详情数据如下:

灵活就业社保的缴费基数通常为60%-300%,供个人选择,个人需要缴纳全部的金额。
温馨提示:本数据源于网络,仅供参考!具体需以当地具体法规为准!
据新社通app数据显示,2024-2025年湛江灵活就业人员养老保险的缴费标准是根据缴费基数来确定的:
个人养老保险缴费比例为20%,缴费基数的下限为4190元。
(注:本文数据仅供参考,具体以当地缴费标准为准)
自己交社保一个月多少钱?根据新社通app-社保缴费查询工具提供的2025社保缴费标准详情数据如下:

灵活就业社保的缴费基数通常为60%-300%,供个人选择,个人需要缴纳全部的金额。
温馨提示:本数据源于网络,仅供参考!具体需以当地具体法规为准!
长春工龄21年退休工资是怎么计算的?养老金怎么领取的?(2025年4月6日)
2025-04-06 08:57社保知识
2024-2025年大连灵活就业人员社保缴费标准:自费社保需要多少钱一个月能领多少?
2025-04-06 08:53社保知识
社保交够多少年就能够退休拿到退休金?(2025年4月6日)
2025-04-06 08:51社保知识
社保缴费更改缴费档次怎么改?交社保有啥好处?(2025年4月6日)
2025-04-06 08:51社保知识
个体户缴纳社保比例是多少?一般需要交多少钱一个月?(25年4月6日)
2025-04-06 08:50社保知识
九江4050灵活就业人员补贴标准是多少钱?九江2025年4050补贴新规能领多少钱?
2025-04-06 08:46社保知识
五险一金指的是什么哪些?缴费基数是什么?(25/04/06)
2025-04-06 08:42社保知识
社保累计缴纳年限如何合并?社保一分没交能领钱吗?(2025-04-06)
2025-04-06 08:41社保知识
五险一金是指哪些?五险一金断交有何影响?(25/04/06)
2025-04-06 08:34社保知识
五险一金怎么叫,如何理解五险一金的概念?(25年4月6日)
2025-04-06 08:25社保知识
定了!清远灵活就业人员2024-2025年社保缴费基数是多少?每月交多少钱?
2025-04-06 08:24社保知识
汕头灵活就业人员4050补贴最新标准2025年,汕头4050灵活就业人员社保补贴一年可以有多少钱?
2025-04-06 08:07社保知识
2025中卫社保缴纳比例是怎样的?2025年4月6日
2025-04-06 08:00社保知识
社保卡丢了怎么补办?流程与材料(2025-04-06)
2025-04-06 08:00社保知识