据新社通app数据显示,新疆铁门关灵活就业养老保险的缴费基数为:4999元。灵活就业人员参保缴费的比例为个人20%。
另外,需要注意的是,这些缴费标准可能会随着时间和方案的变化而调整。建议查阅相关消息或咨询当地社保部门。
(注:本文数据仅供参考,具体以当地缴费标准为准)
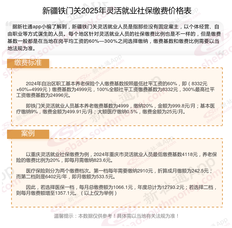
2025新疆铁门关灵活就业社保缴费价格是多少钱一个月?根据新社通app-社保缴费查询工具提供的最新数据如下:

2024年自治区职工基本养老保险个人缴费基数按照最低社平工资的60%,即(8332元×60%=4999元)缴费基数为4999元,100%全额社平工资缴费基数为8332元,300%最高社平工资缴费基数为24996元。
即铁门关灵活就业人员基本养老缴费基数为4999,缴纳20%,金额为999.8元/月;基本医疗缴纳9%,缴费金额为499.91元/月;大额医疗缴纳0.5%,缴费金额为25元/月。
断交社保有什么影响,具体是哪些?
失业险:影响较小。如果你在失业以后不是自己本人意愿造成失业的,且有一定的求职要求,并进行了失业登记,只要连续缴纳保险达到一年就可以享受失业保险了。
工伤保险、失业保险、生育险:生育保险必须分娩或实施计划生育手术时,用人单位已为其参加生育保险且连续足额缴纳生育保险费满12个月。
医疗保险:的暂停报销功能,断缴后医保待遇会停止,重新缴费2到3个月后才能恢复报销功能。
养老保险:是累计计算缴费年限的,断缴后不会立即作废,只要在退休前累计缴满15年,达到退休年龄后就能申请按月领取养老金。即使断缴时间过长,导致退休时缴费年限不足15年,也可以通过继续缴费至满15年或转入城乡居民社会养老保险等方式来解决。
生育保险:有三个作用:一是享受产假,二是报销产前检查费用,三是领取产假期间的生育津贴。前提条件是,在生产之前需要在用人单位连续缴纳12个月的生育保险。如果女性职工在生产之前生育保险未缴满12个月,则无法享受上述三种待遇,所以千万不要在怀孕期间换工作。如果短期内没有生育计划,或者已经生完了,生育保险断缴是没有影响的。
住房公积金:住房公积金只能单位缴纳,不能以个人名义缴纳,因此一旦辞职,除非新工作马上续上,否则一定会停交的。停交住房公积金不会有什么后果,这笔钱还是在你的公积金账户里,当满足相关条件时就可以取出来。
2025年社保一次性补缴新规
可补缴的特殊情形
虽然2025年社保补缴收紧,但在一些特殊情形下,职工仍有机会补缴社保。
单位原因导致断缴:如果是因为用人单位的原因,如漏缴、少缴等,导致职工社保断缴,那么单位可以申请为职工补缴。在这种情况下,单位需要承担相应的滞纳金和利息。
例如,某企业因财务人员疏忽,漏缴了员工2023年1月至3月的社保,该企业在2025年发现后,可以向社保部门申请为员工补缴这三个月的社保费用,同时支付相应的滞纳金。
特殊群体的补缴情况:一些特殊群体也享有特殊的补缴。
比如2011年前退休的国有企业事业单位职工,如果退休时社保未缴满15年,按2025年,能一次性补缴;1961-1982年下乡的知青,到退休年龄社保缴费不足15年的,也有机会一次性补缴;男性满65岁、女性满60岁,并且在2011年之前就参保的退休人员,要是社保没缴满15年,同样可以一次性补缴。
职工社保补缴的时间红线
2025年,社保补缴迎来了重要调整,其中最引人关注的便是补缴时间的限制。按照要求,职工补缴社保时,如果断缴时间超过两年,将很难再进行补缴。犹如一道红线,将对众多职工的社保权益产生深远影响。
补缴时间的计算方式是以断缴的实际时长为依据,从断缴的次月开始计算,累计超过两年的,就会超出允许的补缴范围。
例如,小张在2023年5月离职后社保断缴,那么从2023年6月开始计算,到2025年6月,如果他还未补缴社保,就超过了两年的期限,可能无法顺利补缴。
如何了解自己的社保缴纳明细吗?点击新社通app社保计算器,帮您计算!
新社通app数据所得,数据仅供参考。
温馨提示:本数据源于网络,仅供参考!具体需以当地具体法规为准!