灵活就业社保:主要涵盖养老保险和医疗保险,部分地区可能还包括失业保险。
据新社通app数据显示,深圳企业灵活就业养老保险的缴费基数为:3523元。
缴费比例:在企业参保缴费的情况下,单位缴纳比例为15%,个人缴纳比例为8%。而灵活就业人员参保缴费的比例为个人20%。
另外,需要注意的是,这些缴费标准可能会随着时间和方案的变化而调整。为了获取最新的深圳灵活就业养老保险缴费标准信息,建议查阅相关消息或咨询当地社保部门。总的来说,了解并遵守当地的养老保险缴费标准是每个人的责任,也是保证个人权益的重要方案。
(注:本文数据仅供参考,具体以当地缴费标准为准)
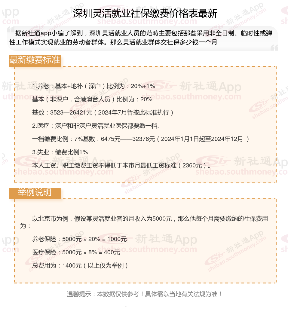
深圳社保缴费多少钱?下表是2024-2025年深圳社保费用明细参考,根据新社通app-社保缴费查询工具提供的最新数据如下:

1.养老:基本+地补(深户)比例为:20%+1%
基本(非深户,含港澳台人员)比例为:20%
基数:3523—26421元(2024年7月暂按此标准执行)
2.医疗:深户和非深户灵活就业医保都要缴一档。
一档缴费比例:7%基数:6475元——32376元(2024年1月1日起至2024年12月 )
3.失业:缴费比例1%
本人工资。职工缴费工资不得低于本市月最低工资标准(2360元)。
灵活就业社保缴费比例主要包括养老保险和医疗保险两部分。
养老保险缴费比例
灵活就业人员的养老保险缴费比例为20%,而企业职工的基本养老保险缴费比例为24%(其中单位承担16%,个人承担8%)。这意味着灵活就业人员需要自己承担全部的20%养老保险费用。
医疗保险缴费比例
灵活就业人员的医疗保险缴费比例为10%,而企业职工的基本医疗保险缴费比例为11%(其中单位承担8%,个人承担3%)。自2024年3月1日起,上海灵活就业人员的医疗保险缴费比例调整为10%。
温馨提示:本数据源于网络,仅供参考!具体需以当地具体法规为准!