2025辽宁葫芦岛4050补贴主要针对的是年龄在40岁以上的女性和50岁以上的男性,这些人群通常因为年龄较大而面临就业困难。
辽宁葫芦岛4050灵活就业社保补贴是什么?今天聊一下4050补贴话题。4050补贴听起来像是一个针对特定年龄人群的社保补贴。比如女性需年满40周岁,男性需年满50周岁(以申请当年12月31日为截止日期)。那么辽宁葫芦岛4050灵活就业社保补贴标准是多少钱?辽宁葫芦岛4050社保补贴可以领取多少?接下来随新社通APP小编了解一下辽宁葫芦岛4050灵活就业社保补贴的最新资讯。
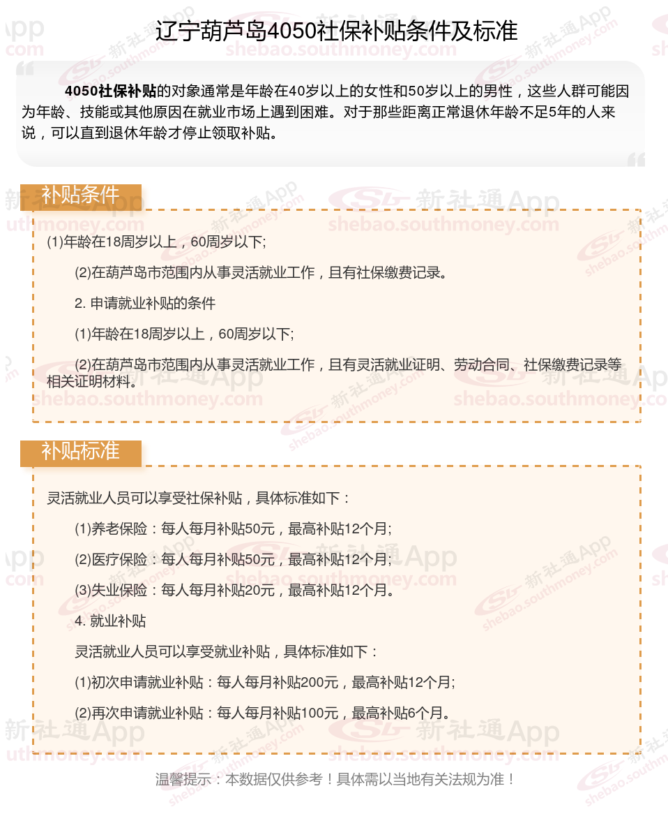
一、2023-2024年辽宁葫芦岛灵活就业4050社保补贴标准和条件是什么

》》还不知道自己社保缴纳明细吗?点击新社通app社保计算器,查询所在城市社保缴费明细!
新社通app数据所得,数据仅供参考。
二、?4050补贴到账哪里查询到账?方法如下
社保局查询?:可以携带身份证到参保所在地的社保局,找工作人员进行查询。需要提供相关证件以便核实身份。?
?网络查询?:登录参保所在地的社保局官网,查看补贴单并注册账号进行查询。通常需要输入个人信息以获取补贴的发放情况。
?电话查询?:拨打劳动综合服务电话“12333”,根据语音提示进行查询。这是一种便捷的方式,适合不想亲自前往社保局的用户。?
?支付宝查询?:打开支付宝,点击“城市服务”,选择“社保”,进入页面后点击“4050社保补贴查询”,登录账号即可查看补贴的发放情况。?
?银行查询?:如果补贴是通过银行发放,可以到银行柜台或ATM机上进行查询。需要提供银行卡账号,如果补贴已经到账,会有提示音提醒。?
这些方法可以帮助你方便地查询4050补贴的发放情况,选择适合自己的方式进行查询即可。
三、辽宁葫芦岛不可以领取灵活就业4050社保补贴的六类人:
辽宁葫芦岛不符合领取4050社保补贴的六类人如下:
1、超出自住房,有多余商品房或车辆;
2、非就业困难人员;
3、未以灵活就业人员身份交社保;
4、超出法定退休年龄的;
5、未失业登记;
6、农村户口。
三类人符合领取灵活就业4050社保补贴的标准:贫困户、低保对象、重度残疾人等三类主要就业困难人员。
不过,符合特殊情况的部分农村户口人员是可以申请的,具体要咨询当地社保部门了。
四、辽宁葫芦岛灵活就业4050社保补贴申请流程:
辽宁葫芦岛4050社保补贴的领取流程是什么?
准备申请材料
本人身份证、户口簿原件及复印件
就业失业登记证原件及复印件
社会保险缴费凭证原件及复印件,如社保缴费发票、银行代扣社保的流水清单等
灵活就业证明,需到相关部门或社区开具,证明自身处于灵活就业状态
本人银行卡或存折原件及复印件,用于接收补贴资金
其他可能需要的材料,如残疾证、低保证、单亲家庭证明等,依个人具体情况而定
提交申请
线下申请:携带材料到户籍所在地的社区居委会、街道办事处劳动工作站或当地就业服务中心等相关部门提交申请,并填写《4050 社保补贴申请表》
线上申请:部分地区支持线上申报,需登录当地人力资源和社保局官网或指定的服务平台,找到 “4050 社保补贴申请” 入口,按要求注册登录后,如实填写个人信息、就业失业情况、社保缴费情况等,并上传申请材料的电子文档进行申报
审核与公布
社区或街道等基层部门收到申请后,会对申请人的身份、就业情况、社保缴费情况等进行初审,核实材料的真实性和完整性
初审通过后,相关信息会被报送至上级就业服务部门或人社部门进行复核,复核通过的申请人名单将在社区、街道或当地人社部门网站等进行公布,公布期一般为 5-7 天,接受社会监督
补贴发放
公布无异议后,部门会将补贴资金拨付至指定账户。一般是按月、按季度或按年发放,具体发放时间和方式以当地法规为准。

五、辽宁葫芦岛灵活就业人员,享受4050补贴,退休金待遇有影响吗?
办理了4050补贴对以后退休没有影响。具体如下:
领取4050社保补贴并不会对退休工资产生影响。根据《中华人民共和国社会保险法》的相关法规,基本养老保险实行社会统筹与个人账户相结合,基金由用人单位和个人缴费以及补贴等组成。4050补贴作为补贴的一部分,其目的是为了帮助困难群体缴纳社会保险,而并非直接增加或减少退休工资。
退休工资的计算主要基于个人缴费年限、缴费基数以及个人账户储存额等因素,与是否领取4050补贴无关。
4050社保补助是国针对灵活就业人员、下岗失业人员等困难群体,因经济困难无法按时缴纳社会保险而设立的一种补助。目的是通过国的社保补助,减轻这部分群众的经济压力,确保他们在达到法定退休年龄时能够顺利办理退休。
以上就是辽宁葫芦岛4050灵活就业社保补贴的相关内容,欢迎关注新社通/下载新社通APP了解更多五险一金专业资讯。