灵活就业人员:个人需承担全部社保费用。
那么,社保打工人缴费需要多少钱一个月呢?根据新社通app-社保缴费查询工具提供的2025社保缴费标准详情数据:

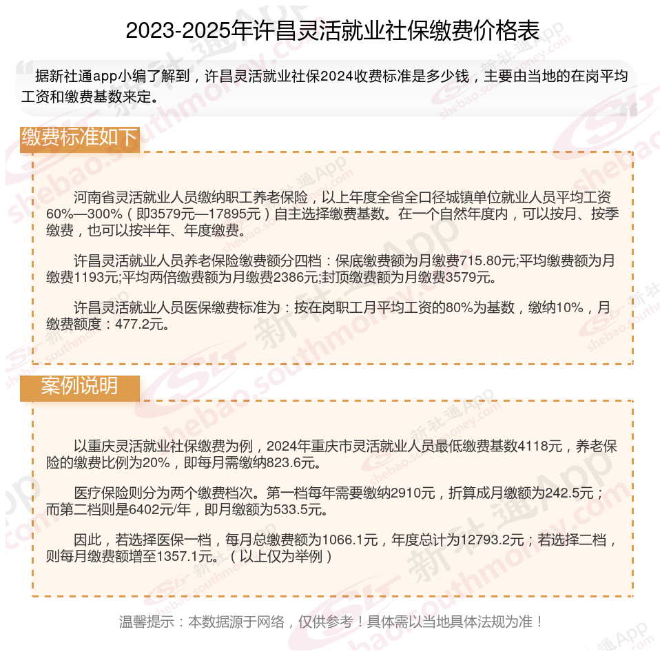
据新社通app数据显示,许昌灵活就业养老保险缴费基数2024-2025年最新标准如下:
2025年许昌城镇职工社会保险缴费基数用人单位及其职工(包括有雇工的个体工商户及其雇工)分别按2024年度全口径省平的60%(3579元/月)和300%(17895元/月)核定缴费基数的下限和上限执行。
个人缴费比例:20%;
(注:本文数据仅供参考,具体以当地缴费标准为准)