灵活就业社保的缴费主体是灵活就业者本人,他们需要自行承担全部的社保费用。
那么,福州灵活就业人员社保缴费标准2024-2025最新来了,交社保有什么好处?根据新社通app-社保缴费查询工具提供的2025社保缴费标准详情数据:

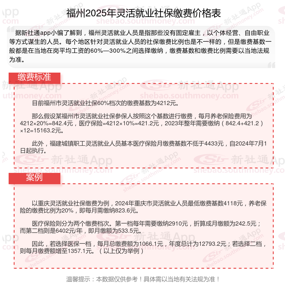
目前福州市灵活就业社保60%档次的缴费基数为4212元。
那么假设某福州市灵活就业社保参保人按照这个基数进行缴费,每月养老保险费用为4212×20%=842.4元,医疗保险=4212×10%=421.2元,2023年整年需要缴纳(842.4+421.2)×12=15163.2元。
此外,福建城镇职工灵活就业人员基本医疗保险月缴费基数不低于4433元,自2024年7月1日起执行。
》点击新社通app社保计算器,了解你的社保缴费明细!
新社通app数据所得,数据仅供参考。
养老保险断缴后是不是就没有了?
社保停交不会失效。但社保停缴,无法继续享受医疗保险、生育保险、工伤保险和失业保险的待遇。具体是:(1)医疗险:连续3个月未缴费的,无法报销;(2)养老险:断交的不会作废,且可以补缴;(3)生育险:生育时未连续足额缴纳生育保险费满12个月,则无法享受生育险;(4)工伤险:一旦停交即会失效;(5)失业险:断交不会作废,可以累计缴纳年限。
社保的作用为:
提供基本的社会保险:社保体系能够保证个人及其家庭的基本生活。当参保公民遭遇年老、疾病、生育、工伤、失业等风险时,能够为其给予物质帮助、减少经济损失、其基本的生活。
促进经济发展:社保保险不仅可以让劳动人员奋斗更有动力,以提高产品的生产效率,还能够减轻个人的经济负担,从而提高个人的消费能力,促进社会经济发展。
维护社会稳定:社保体系的实施可以维护社会稳定。社保体系可以减轻个人负担,提高个人生活水平,减少社会矛盾。
(备注:数据仅供参考,具体以当地有关法规为准)