2025青海西宁灵活就业4050社保补贴是一项面向特定年龄段的就业困难人群的社会保险补贴。
青海西宁4050灵活就业社保补贴标准如何?“4050补贴”需要以灵活就业身份参加职工养老和医疗保险,补贴标准不超过实际缴费的三分之二,最长3年,距离退休不足5年的可延长到退休。补贴对象包括国企下岗人员、低保家庭等。申请流程需要提交身份证、银行账户等。那么青海西宁4050灵活就业社保补贴标准是多少钱?青海西宁4050社保补贴条件是什么?接下来随新社通APP小编了解一下青海西宁4050灵活就业社保补贴标准最新资讯。
一、2025年青海西宁4050社保补贴申请流程
青海西宁4050社保补贴的领取流程是什么?
准备申请材料
本人身份证、户口簿原件及复印件
就业失业登记证原件及复印件
社会保险缴费凭证原件及复印件,如社保缴费发票、银行代扣社保的流水清单等
灵活就业证明,需到相关部门或社区开具,证明自身处于灵活就业状态
本人银行卡或存折原件及复印件,用于接收补贴资金
其他可能需要的材料,如残疾证、低保证、单亲家庭证明等,依个人具体情况而定
提交申请
线下申请:携带材料到户籍所在地的社区居委会、街道办事处劳动工作站或当地就业服务中心等相关部门提交申请,并填写《4050 社保补贴申请表》
线上申请:部分地区支持线上申报,需登录当地人力资源和社保局官网或指定的服务平台,找到 “4050 社保补贴申请” 入口,按要求注册登录后,如实填写个人信息、就业失业情况、社保缴费情况等,并上传申请材料的电子文档进行申报
审核与公布
社区或街道等基层部门收到申请后,会对申请人的身份、就业情况、社保缴费情况等进行初审,核实材料的真实性和完整性
初审通过后,相关信息会被报送至上级就业服务部门或人社部门进行复核,复核通过的申请人名单将在社区、街道或当地人社部门网站等进行公布,公布期一般为 5-7 天,接受社会监督
补贴发放
公布无异议后,部门会将补贴资金拨付至指定账户。一般是按月、按季度或按年发放,具体发放时间和方式以当地法规为准。
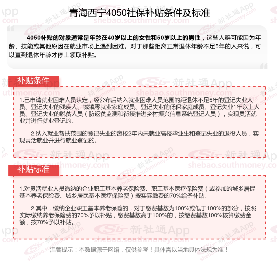
二、青海西宁4050社保补贴标准及条件2025年,最新如下

三、4050和失业金可以一起领取吗
4050补贴和失业金在某些情况下可以同时领取,但具体情况因地区而异。在领取失业保险金期间,如果符合4050社保补贴的条件,是可以申请4050社保补贴的。然而,有些地区可能有特殊法规,在领取失业保险金期间不能领取4050社保补贴。
4050社保补贴方案主要是针对女性满40岁、男性满50岁的就业困难人员,以灵活就业形式参加社会保险的人员提供的补贴。通常补贴申领年限为三年,如果女性满45周岁,男性55周岁再申请,补贴申领可以至退休(最长年限五年)。
四、农村户口能领4050补贴吗?
为什么很多农村户口的朋友无法领取4050补贴?主要原因是,需要是认证的就业困难人员。
一般情况下,只有城镇户籍的人口才会被认定为就业困难人员,所以农村户口的朋友,即使自己缴纳了城镇职工社保,也无法认定为就业困难人员,那么也就不能申请4050补贴,一般来说,只有失地农民等可以申领补贴。
当然,各地区具体执行方法有所不同,需要办理的朋友可以到当地的社保部门了解详细办理要求。
最后提醒大家,目前灵活就业社保补贴并不是统一的,所以各地的补贴领取条件、标准、方式等的差异都比较大,有些地区甚至可能没有相关法规,因此大家一定要以当地公布为准。
五、?青海西宁社保断缴到底有哪些影响?社保断交的影响有以下几点:
社保缴费中断对个人会造成哪些影响,社保缴费中断该怎么办?
社保缴费中断对个人会造成以下影响:
养老金待遇减少:如果社保缴费中断,累计缴费年限会缩短,导致最终领取的养老金金额减少。
医疗报销权益丧失:社保中断期间,可能无法享受医疗报销等福利待遇。
退休时间延后:如果到法定退休年龄时缴费年限不够,需要顺延缴费满15年后才可办理退休手续。
个人账户累计减少:社保中断会导致个人账户累计金额相对较少。
针对社保缴费中断的情况,应对方法包括:
补缴:如果是因为换工作或其他原因导致社保断缴,可以通过补缴来恢复正常状态。
调整户籍地:如果因换工作、换城市等原因导致社保断缴,可以尝试回到原户籍地继续参保。
查询并补缴:可以通过社保局或相关平台查询自己的社保缴费记录,并根据法规进行补缴。
转移接续:对于因换工作、换城市等原因导致的社保断缴,可以考虑转移接续的方式处理。
总之,面对社保缴费中断的情况,应积极采取方法,如补缴、调整户籍地等,以避免可能带来的负面影响。同时,也要注意不要轻易断缴,以免影响未来的养老金领取和医疗报销权益。
六、青海西宁不可以领取灵活就业4050社保补贴的六类人
青海西宁不可以领取灵活就业4050社保补贴的六类人:
1、未以灵活就业人员身份交社保;
2、非就业困难人员;
3、超出自住房,有多余商品房或车辆;
4、超出法定退休年龄的;
5、未失业登记;
6、农村户口。
三类人符合领取灵活就业4050社保补贴的标准:贫困户、低保对象、重度残疾人等三类主要就业困难人员。
不过,符合特殊情况的部分农村户口人员是可以申请的,具体要咨询当地社保部门了。
以上就是青海西宁4050灵活就业社保补贴的相关内容,欢迎关注新社通/下载新社通APP了解更多五险一金专业资讯。