在江苏南京,那些选择独立参保的灵活就业者,包括个体户和自由职业者,现在有机会加入企业职工基本养老保险体系。根据法规,这些参保者可以根据自身情况,在全省城镇单位就业人员平均工资的60%至300%范围内,挑选最适合自己的缴费基数。那么,关于江苏南京2025年灵活就业人员的社保缴费标准是多少?以及每月需要缴纳的社保费用是多少,本文将为您提供最新的信息。
灵活就业社保养老保险缴费比例一般为20%,医疗保险缴费比例则根据当地法规而定。
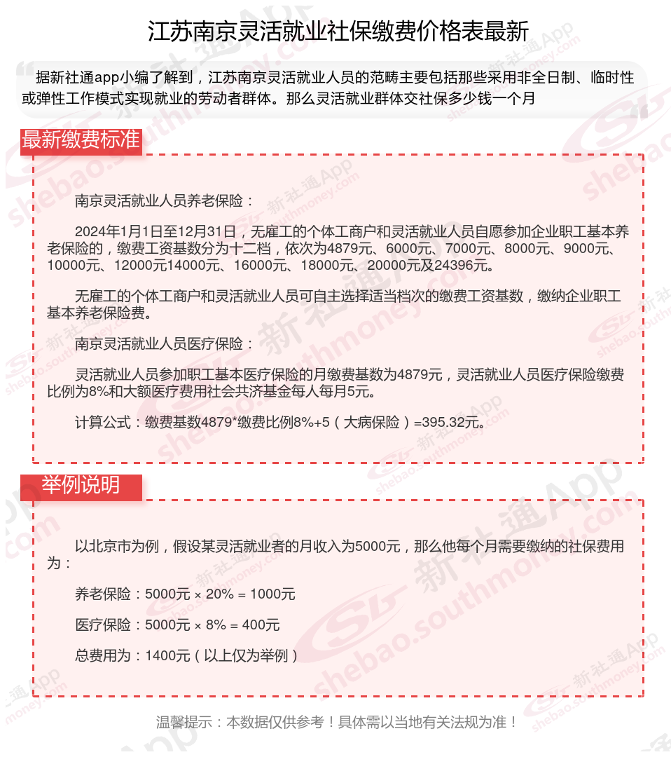
那么,江苏南京灵活就业人员社保交多少钱?买根据新社通app-社保缴费查询工具提供的2025社保缴费标准详情数据:

据新社通app数据显示,江苏南京灵活就业养老缴费基数明细如下:
养老缴费缴费基数为:4494元;
个人缴费比例:20%;
(注:本文数据仅供参考,具体以当地缴费标准为准)
》点击新社通app社保计算器,了解你的社保缴费明细!
新社通app数据所得,数据仅供参考。
工龄和养老金的关系是什么,工龄越长养老金越多吗?
养老金与工龄确实存在一定的关系,但并非绝对的正比关系。以下是对这一关系的详细介绍:
基础养老金:工龄的长短会直接影响到基础养老金的数额。在基础养老金的计算公式中,缴费年限(即工龄,包含视同缴费年限)是一个重要的因素。工龄越长,缴费年限越长,基础养老金的数额也就越高。
个人账户养老金:工龄同样影响个人账户养老金的积累。工龄越长,意味着职工参加工作并缴纳养老保险的时间越长,进入个人账户的金额也就越多。因此,在退休时,工龄较长的职工往往拥有更高的个人账户养老金。
过渡性养老金的影响:对于在建立个人账户之前已经参加工作的职工,他们的工龄中包含了视同缴费年限。这部分年限同样会计入工龄,并影响过渡性养老金的数额。视同缴费年限越长,过渡性养老金越高。
综上所述,养老金与工龄之间存在一定的关系,但具体影响方式因个人情况和方案变化而异。为了获得更准确的养老金信息,建议咨询当地社保部门或专业机构。
温馨提示:本数据源于网络,仅供参考!具体需以当地具体法规为准!