社保个人交需要多少钱一个月?根据新社通app-社保缴费查询工具提供的2025社保缴费标准详情数据如下:

灵活就业社保缴费比例与方式:需要个人全额承担,缴费比例通常较低,因为灵活就业人员的收入往往不稳定且可能较低。他们可以根据自己的经济状况选择缴费档次,具有一定的灵活性。
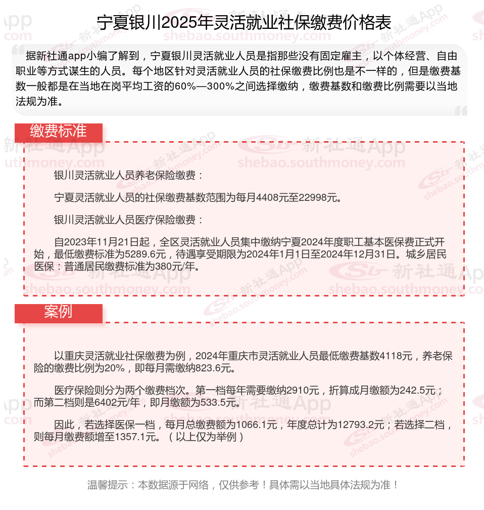
据新社通app数据显示,宁夏银川灵活就业人员养老保险缴费基数2024-2025年最新标准如下:
缴费基数下限暂按不低于5070元/月执行。按照个人20%的缴费费率,个人养老保险缴费金额低于1014元/月。
(注:本文数据仅供参考,具体以当地缴费标准为准)