社保个人交需要多少钱一个月?根据新社通app-社保缴费查询工具提供的2025社保缴费标准详情数据如下:

灵活就业社保的缴费基数则一般是以当地上年度在岗职工月平均工资的一定比例(如40%~100%)来确定。在缴费比例上,灵活就业社保的养老保险缴费比例通常为20%,医疗保险缴费比例根据当地法规有所不同。
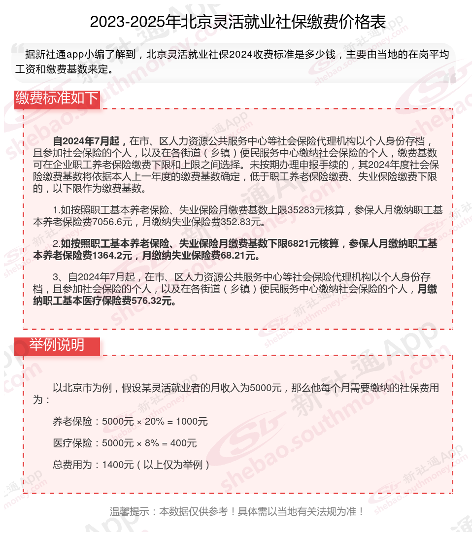
据新社通app数据显示,北京企业灵活就业养老保险的缴费基数为:6821元。
缴费比例:在企业参保缴费的情况下,单位缴纳比例为16%,个人缴纳比例为8%。而灵活就业人员参保缴费的比例为个人20%。
另外,需要注意的是,这些缴费标准可能会随着时间和方案的变化而调整。为了获取最新的北京灵活就业养老保险缴费标准信息,建议查阅相关消息或咨询当地社保部门。总的来说,了解并遵守当地的养老保险缴费标准是每个人的责任,也是保证个人权益的重要方案。
(注:本文数据仅供参考,具体以当地缴费标准为准)