社会保险作为保证公民基本生活和社会稳定而设立的一项重要体系,涵盖了养老保险、医疗保险、失业保险、工伤保险和生育保险等多个方面。
接下来了解一下,天津灵活就业人员社保缴费标准是多少?退休能领多少钱呢?根据新社通app-社保缴费查询工具提供的2025社保缴费标准详情数据:

如何了解自己的社保缴纳明细吗?点击新社通app社保计算器,帮您计算!
新社通app数据所得,数据仅供参考。
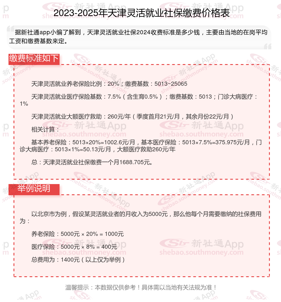
据新社通app数据显示,天津灵活就业人员养老保险缴费基数2024-2025年最新标准如下:
缴费基数下限暂按不低于5013元/月执行。按照个人20%的缴费费率,个人养老保险缴费金额低于1002.6元/月。
(注:本文数据仅供参考,具体以当地缴费标准为准)
社保续交需要哪些手续?
在本地续缴社保
离职后又在本地找到里新工作的你要办社保就容易多了。因为只需把社保转移到本地的新单位,所以这时将你的社保号告诉新单位就行了,不用再去社保局办理其它业务,单位就可以根据你的社保号为你办理社保续保手续。但如果你不知道自己的社保号,又不想到原公司问,该怎么办呢?别急,你只需凭身份证到社保部门查询即可。
社保需要累计缴纳满15年才可以在你法定退休年龄之后享受社保待遇。社保交满15年后可以不再交费。如果有单位,即使缴满15年,但职工还未退休的,企业还得继续缴费,直至退休;个人缴纳社保的话,可停缴,也可继续缴纳,根据当地要求,肯定也是继续缴纳好,养老保险是遵循“多缴多得”的原则,缴费基数越高、年限越长,退休时领取养老金也越多。
养老金=基础养老金+个人账户养老金
基本养老金=(全省上年度月平均工资+本人指数化月平均工资)/ 2 × 缴费年限×1%。
退休金(养老金)的计算方式主要依据《中华人民共和国社会保险法》及其细则。一般来说,基本养老金由统筹养老金和个人账户养老金两部分组成:
统筹养老金:根据个人累计缴费年限、缴费工资、当地职工平均工资等因素确定。具体计算公式可能因地区而异,但基本原则是根据个人的缴费贡献和当地经济发展水平来综合确定。
个人账户养老金:根据个人账户储存额和计发月数来确定。个人账户储存额是个人在缴费期间累积的资金总额(包括本金和利息),计发月数则根据退休年龄来确定。
个人账户养老金,是指根据参保人员退休时其基本养老保险个人账户储存额计算出来的养老金,个人账户养老金=个人账户储存额÷计发月数。计发月数不是指某个退休人员实际领取基本养老金的月数(因为在退休时无法预计),而是根据城镇人口平均预期寿命等因素测算出来的一个假定的指标。
过渡性养老金的计算公式为:(退休时社会平均工资 + 个人视同缴费指数×退休时社会平均工资)÷2×视同缴费年限×过渡性系数。过渡性调节金以当地现行标准为基数,2006年至2014年退休的按一定比例计发。2015年及以后退休的,不再发给过渡性调节金。
增发养老金=上一年天津在岗职工月平均工资×个人平均缴费工资指数×累计缴费年限(含视为缴费年限)×增发比例。
退休金计算方式是怎样的2025?
基本养老金=(全省上年度月平均工资+本人指数化月平均工资)/ 2 × 缴费年限×1%。
退休金(养老金)的计算方式主要依据《中华人民共和国社会保险法》及其细则。一般来说,基本养老金由统筹养老金和个人账户养老金两部分组成:
统筹养老金:根据个人累计缴费年限、缴费工资、当地职工平均工资等因素确定。具体计算公式可能因地区而异,但基本原则是根据个人的缴费贡献和当地经济发展水平来综合确定。
个人账户养老金:根据个人账户储存额和计发月数来确定。个人账户储存额是个人在缴费期间累积的资金总额(包括本金和利息),计发月数则根据退休年龄来确定。
个人账户养老金,是指根据参保人员退休时其基本养老保险个人账户储存额计算出来的养老金,个人账户养老金=个人账户储存额÷计发月数。计发月数不是指某个退休人员实际领取基本养老金的月数(因为在退休时无法预计),而是根据城镇人口平均预期寿命等因素测算出来的一个假定的指标。
过渡性养老金的计算公式为:(退休时社会平均工资 + 个人视同缴费指数×退休时社会平均工资)÷2×视同缴费年限×过渡性系数。过渡性调节金以当地现行标准为基数,2006年至2014年退休的按一定比例计发。2015年及以后退休的,不再发给过渡性调节金。
增发养老金=上一年天津在岗职工月平均工资×个人平均缴费工资指数×累计缴费年限(含视为缴费年限)×增发比例。
养老金与退休工资一样吗?
缴费方式不同:
而养老保险则是我们平时所缴纳的社保中的其中一个,一般由参保人所在的单位进行代缴,部分计入参保人个人账户。
退休金是不用缴纳任何费用的。
资金渠道不同:
养老金是由社会保险资金列支的,参加养老保险社会统筹的退休人员的退休待遇统称为养老金;
退休金的资金来源主要针对未参加养老保险的退休人员。这些人员在退休之前不需要缴纳任何费用。
概念不同:
养老金是一种社会性质的福利,通常是由有关部门设立的社会保险机构根据参保人员的缴费年限和数额,按照一定的计算公式发放给退休人员的生活费用。
养老金的发放通常与个人的缴费记录紧密相关,体现了“多缴多得、长缴多得”的原则。
退休金(Pension Plan),是企业或事业单位职工或工作人员退休后一次或分次支付给职工的服务酬劳的一部分。企业制订的退休方法,应有利于提高职工的劳动积极性,使其老有所依,对社会的安定和提高企业效益均有益处。退休金算法具体情况可直接咨询当地养老保险经办机构。
领取方式不同:
社会养老保险金由相关部门机构统一发放,养老金的领取问题方面,对每个社会成员有统一的养老金领取规则。
法律依据:《中华人民共和国社会保险法》第十六条,参加基本养老保险的个人,达到法定退休年龄时累计缴费不足十五年的,可以缴费至满十五年,按月领取基本养老金;也可以转入新型农村社会养老保险或者城镇居民社会养老保险,按照相关法规享受相应的养老保险待遇。
按退休金的支付方式可分为一次支付退休金和分期支付退休金。前者指在职工退休后一次支付退休金,企业支付退休金后对职工退休退职无任何给付义务,后者指在职工退休后分期支付退休金,直至死亡为止,如按月或按年支付退休金;
(备注:数据仅供参考,具体以当地有关法规为准)