灵活交社保和职工社保之间存在显著的区别,主要体现在参保对象、缴费主体、缴费比例、缴纳险种、缴费基数、户籍限制以及享受的待遇等方面。
据新社通app数据显示,南昌灵活就业人员养老缴费基数2024-2025年最新标准如下:
养老保险最低缴费基数为:3839元;
个人缴费比例:20%,个人缴费金额:767.8元;
(注:本文数据仅供参考,具体以当地缴费标准为准)
社保一个月自费多少钱?灵活就业交社保划算吗?根据新社通app-社保缴费查询工具提供的最新数据如下:

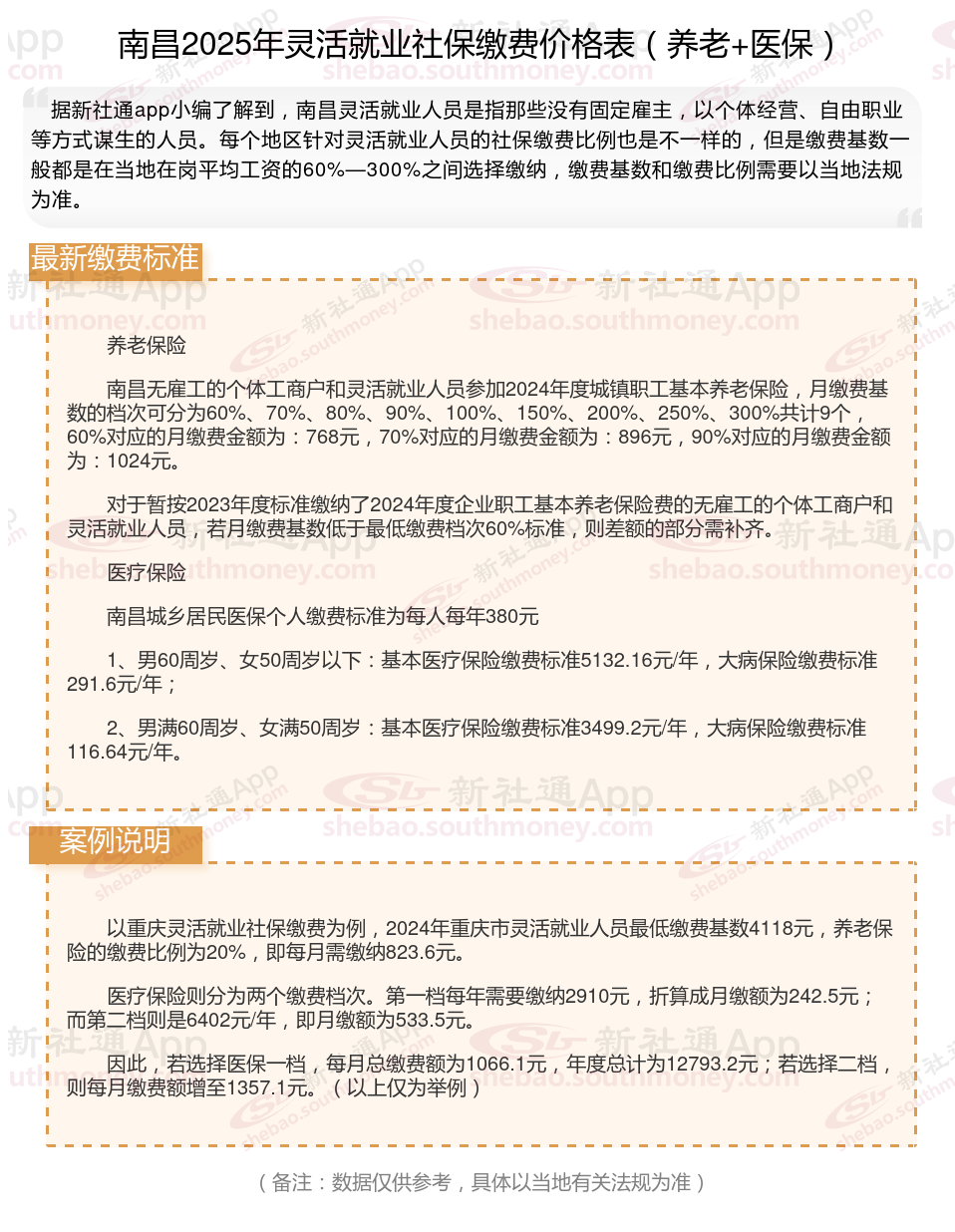
养老保险
南昌无雇工的个体工商户和灵活就业人员参加2024年度城镇职工基本养老保险,月缴费基数的档次可分为60%、70%、80%、90%、100%、150%、200%、250%、300%共计9个,60%对应的月缴费金额为:768元,70%对应的月缴费金额为:896元,90%对应的月缴费金额为:1024元。
对于暂按2023年度标准缴纳了2024年度企业职工基本养老保险费的无雇工的个体工商户和灵活就业人员,若月缴费基数低于最低缴费档次60%标准,则差额的部分需补齐。
医疗保险
南昌城乡居民医保个人缴费标准为每人每年380元
1、男60周岁、女50周岁以下:基本医疗保险缴费标准5132.16元/年,大病保险缴费标准291.6元/年;
2、男满60周岁、女满50周岁:基本医疗保险缴费标准3499.2元/年,大病保险缴费标准116.64元/年。

灵活就业值不值得交?
灵活就业人员买社保是否划算,这个问题并没有一个确定的答案,因为它取决于多种因素,包括个人的经济状况、职业规划、健康状况以及对未来生活的预期等。以下是对这一问题的详细介绍:
划算的方面
养老保险:
灵活就业人员缴纳养老保险后,可以在达到退休年龄后领取养老金,为晚年生活提供稳定的经济保险。
养老金通常会根据经济发展、物价水平等因素进行调整,从而保险退休人员的生活质量。
医疗保险:
缴纳的医疗保险可以在生病住院时享受医保报销待遇,减轻个人和家庭的经济负担。
医疗保险的报销比例和范围通常较为全面,能够覆盖大部分医疗费用。
其他保险:
灵活就业人员还可以享受生育保险、失业保险等附加福利(具体取决于当地法规)。
这些保险能够在特定情况下提供经济支持,减轻生活压力。
法规优惠:
部分地区为灵活就业人员提供社保补贴或优惠法规,如缴费补贴、税收减免等。
这些法规能够减轻灵活就业人员的缴费压力,提高参保的积极性。
不划算介绍
缴费压力:
灵活就业人员需要自行承担全部社保费用,这可能会对一些收入不稳定或较低的灵活就业人员构成较大的经济压力。
如果收入波动较大,可能会导致社保缴费的连续性和稳定性受到影响。
参保险种有限:
企事业单位人员缴纳的社保包含医疗、养老、生育、工伤和失业5项,而灵活就业人员以个人身份缴纳职工社保,往往只能享受医疗和养老,无法享受工伤保险等其他险种。
缴费比例与基数:
灵活就业人员需要自行承担全部社保费用,这通常包括养老保险和医疗保险两部分。
缴费比例和基数会根据当地方案有所不同,但一般来说,相对于在职职工,灵活就业人员的缴费比例会更高。
综合介绍对于经济条件允许的灵活就业人员来说,缴纳社保是为未来的生活提供保险,是一种稳健的选择。社保能够在一定程度上分散风险,保险生活的稳定。然而,对于经济收入不稳定、难以承担社保费用的人员来说,确实会面临较大压力。他们可能需要先考虑城乡居民医保和养老保险等更基础的保险方式,或者通过其他途径来规划自己的未来生活。
温馨提示:本数据源于网络,仅供参考!具体需以当地具体法规为准!