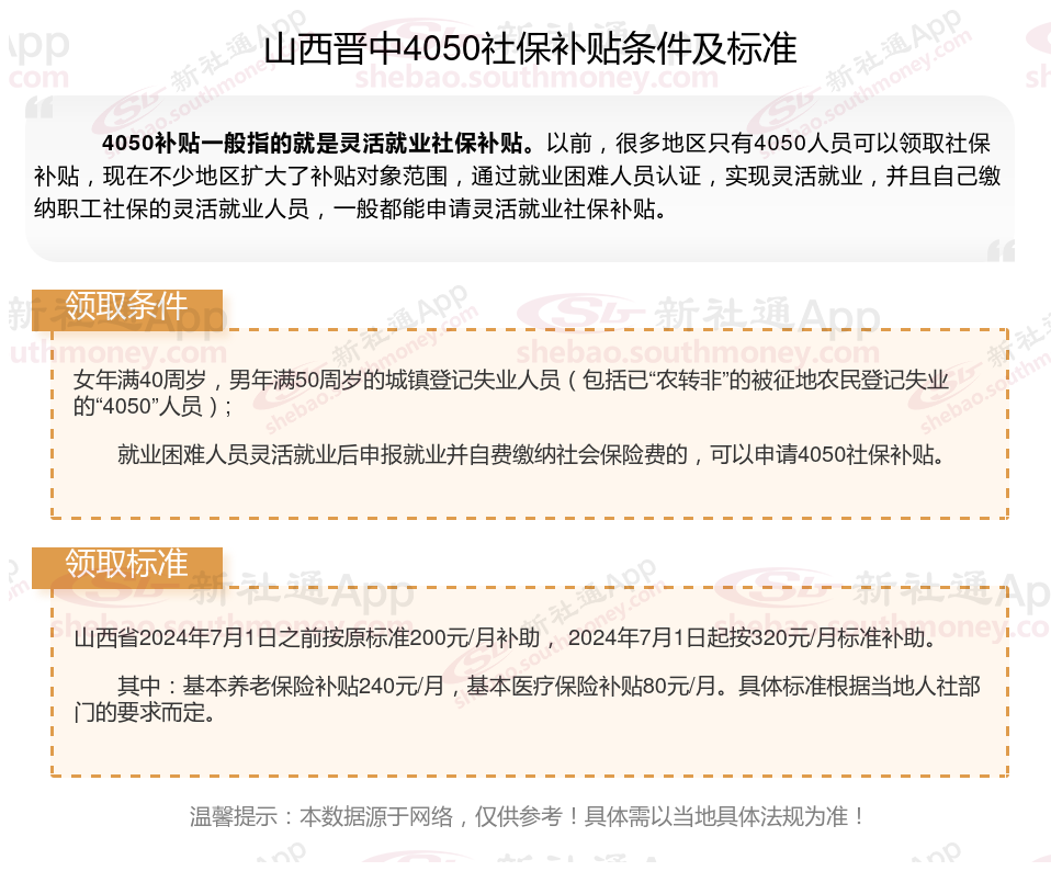
2025山西晋中4050补贴主要针对的是年龄在40岁以上的女性和50岁以上的男性,这些人群通常因为年龄较大而面临就业困难。
山西晋中4050灵活就业社保补贴标准如何?“4050补贴”主要是针对大龄就业困难人群的社保补贴,申请条件包括年龄、就业困难、灵活就业并自费缴纳社保,需要持有失业登记证,不同地区可能有细微差别,比如农村户口的限制。那么山西晋中4050灵活就业社保补贴标准是多少钱?山西晋中4050社保补贴条件是什么?接下来随新社通APP小编了解一下山西晋中4050灵活就业社保补贴标准最新资讯。
一、山西晋中灵活就业人员4050补贴最新标准2025年,山西晋中4050灵活就业人员养老补贴一年可以有多少钱?

二、?2025年失业金和4050补贴能同时领取吗?
领取失业保险金与4050补贴并不直接冲突的,但需要满足各自的条件。一般来说,失业人员如果符合的法规,即可以领取失业保险金。这些条件包括:失业前用人单位和本人已经缴纳失业保险费满一年,非因本人意愿中断就业,已经进行失业登记,并有求职要求。
而4050补贴则是针对特定年龄段(通常为女性40岁以上、男性50岁以上)的就业困难人员提供的一种社保补贴。领取4050补贴也需要满足一定的条件,如年龄要求、就业状况以及社保缴纳情况等。
因此,如果失业人员在领取失业保险金期间达到了4050补贴的年龄要求,并且满足其他相关条件,是可以同时申请领取4050补贴的。但需要注意的是,两种补贴的申请流程和所需材料可能有所不同,建议咨询当地劳动就业部门或相关机构以获取具体信息。
综上所述,领取失业保险金并不影响申请4050补贴的资格,但需要分别满足两者的条件。
三、2025年山西晋中灵活就业4050社保补贴申请流程:
山西晋中4050社保补贴的领取流程是什么?
准备申请材料
本人身份证、户口簿原件及复印件
就业失业登记证原件及复印件
社会保险缴费凭证原件及复印件,如社保缴费发票、银行代扣社保的流水清单等
灵活就业证明,需到相关部门或社区开具,证明自身处于灵活就业状态
本人银行卡或存折原件及复印件,用于接收补贴资金
其他可能需要的材料,如残疾证、低保证、单亲家庭证明等,依个人具体情况而定
提交申请
线下申请:携带材料到户籍所在地的社区居委会、街道办事处劳动工作站或当地就业服务中心等相关部门提交申请,并填写《4050 社保补贴申请表》
线上申请:部分地区支持线上申报,需登录当地人力资源和社保局官网或指定的服务平台,找到 “4050 社保补贴申请” 入口,按要求注册登录后,如实填写个人信息、就业失业情况、社保缴费情况等,并上传申请材料的电子文档进行申报
审核与公布
社区或街道等基层部门收到申请后,会对申请人的身份、就业情况、社保缴费情况等进行初审,核实材料的真实性和完整性
初审通过后,相关信息会被报送至上级就业服务部门或人社部门进行复核,复核通过的申请人名单将在社区、街道或当地人社部门网站等进行公布,公布期一般为 5-7 天,接受社会监督
补贴发放
公布无异议后,部门会将补贴资金拨付至指定账户。一般是按月、按季度或按年发放,具体发放时间和方式以当地法规为准。
四、山西晋中4050补贴领取后影响退休金吗
4050补贴领取后不影响退休金,需要的条件如下:
依法进行登记失业,并符合4050年龄条件,即男性年满50周岁、女性年满40周岁;
就业困难认定期间必须依法缴纳社保费,含养老保险费和医疗保险费,
有劳动能力、有就业要求,并在各级公共就业服务机构进行了失业登记。
五、?山西晋中社保缴费中断对个人会造成哪些影响?以下几点:
社保缴费中断对个人会造成哪些影响,社保缴费中断该怎么办?
社保缴费中断对个人会造成以下影响:
养老金待遇减少:如果社保缴费中断,累计缴费年限会缩短,导致最终领取的养老金金额减少。
医疗报销权益丧失:社保中断期间,可能无法享受医疗报销等福利待遇。
退休时间延后:如果到法定退休年龄时缴费年限不够,需要顺延缴费满15年后才可办理退休手续。
个人账户累计减少:社保中断会导致个人账户累计金额相对较少。
针对社保缴费中断的情况,应对方法包括:
补缴:如果是因为换工作或其他原因导致社保断缴,可以通过补缴来恢复正常状态。
调整户籍地:如果因换工作、换城市等原因导致社保断缴,可以尝试回到原户籍地继续参保。
查询并补缴:可以通过社保局或相关平台查询自己的社保缴费记录,并根据法规进行补缴。
转移接续:对于因换工作、换城市等原因导致的社保断缴,可以考虑转移接续的方式处理。
总之,面对社保缴费中断的情况,应积极采取方法,如补缴、调整户籍地等,以避免可能带来的负面影响。同时,也要注意不要轻易断缴,以免影响未来的养老金领取和医疗报销权益。
六、山西晋中不可以领取灵活就业4050社保补贴的六类人:
山西晋中不可以领取灵活就业4050社保补贴的六类人:
1、农村户口;
2、非就业困难人员;
3、超出自住房,有多余商品房或车辆;
4、超出法定退休年龄的;
5、未失业登记;
6、未以灵活就业人员身份交社保。
三类人符合领取灵活就业4050社保补贴的标准:贫困户、低保对象、重度残疾人等三类主要就业困难人员。
不过,符合特殊情况的部分农村户口人员是可以申请的,具体要咨询当地社保部门了。
以上就是山西晋中4050灵活就业社保补贴的相关内容,欢迎关注新社通/下载新社通APP了解更多五险一金专业资讯。