社会保险是一种强制性的社会保险体系,旨在为劳动者提供必要的生活保证和支持。企业和个人都有义务按照相关法规缴纳相应的社会保险费用,这部分费用将用于建立和维护公共福利体系。
接下来了解一下,沈阳灵活就业人员社保缴费标准是多少?退休能领多少钱呢?根据新社通app-社保缴费查询工具提供的2025社保缴费标准详情数据:

新社通APP社保计算器,可以查询您的社保缴费明细啦~,点击下方获取
新社通社保计算器计算所得,数据仅供参考。
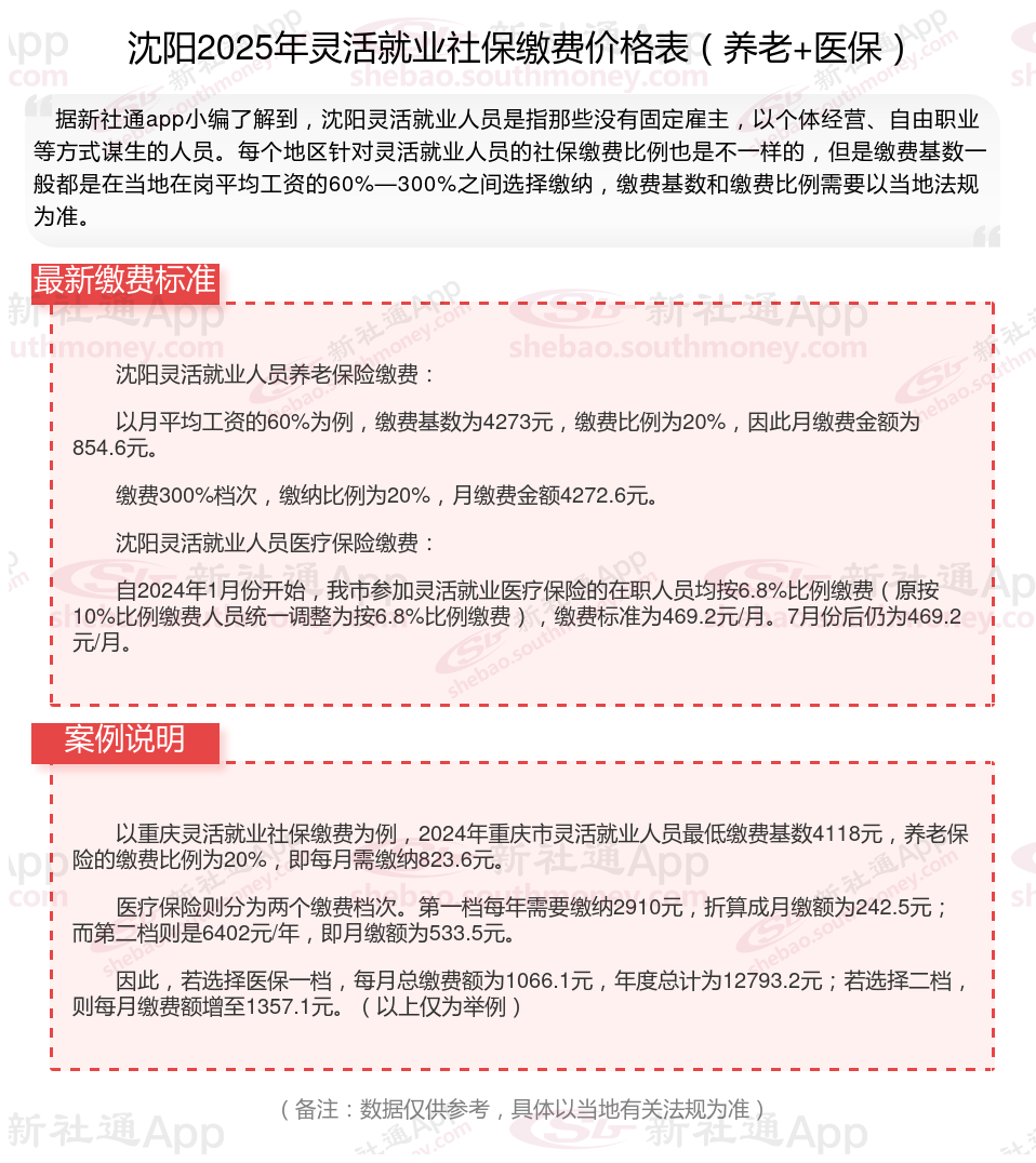
据新社通app数据显示,沈阳灵活就业养老保险缴费基数2024-2025年最新标准如下:
2025年度,全省职工基本养老保险缴费基数上限为全口径工资的300%,即21363元/月;下限为全口径工资的60%,即4273元/月。
个人缴费比例:20%;
(注:本文数据仅供参考,具体以当地缴费标准为准)
社保交够多少年才有退休金?
根据有关法规,职工现行退休年龄是男性60周岁,女干部55周岁,女工人50周岁。此外,对于从事井下、高温等繁重体力劳动或其他有害身体健康工作的职工,法定退休年龄是男职工年满55周岁,女职工年满45周岁。因病或非因工致残,由医院证明并经有关部门确认完全丧失劳动能力的,退休年龄为男年满55周岁、女年满45周岁。请注意,这些法规可能会根据具体情况有所变化,并且不同行业、职业或地区可能存在一些特殊的退休方案。因此,具体的退休年龄可能因个人情况和所在地的具体方案而有所不同。为了获取最准确的信息,建议咨询所在地的社保部门或相关机构。
社保的缴费年限直接影响到个人退休金的领取。累计缴费满15年是领取退休金的基本条件。本质上,社保的缴费年限与个人账户都对养老保险待遇有影响,缴费年限越长,领取的退休金一般也会相应增加,体现“多缴多得”的原则。
如果个人在达到法定退休年龄时,社保缴费年限未满15年,有几种选择:一是可以继续缴费至满15年,然后按月领取基本养老金;二是可以转入新型农村社会养老保险或者城镇居民社会养老保险,按照相关要求享受养老保险待遇。
综上所述,为了确保能够在达到法定退休年龄时按月领取退休金,个人应当至少累计缴纳社会保险满15年。
养老金=基础养老金+个人账户养老金
每月到手的退休金=月基础养老金+月个人账户养老金
基本养老金=(全省上年度月平均工资+本人指数化月平均工资)/ 2 × 缴费年限×1%。
基础养老金的计算公式为:(个人缴费基数+当地平均工资)×缴费年限×1%。这个公式考虑了个人的缴费基数和当地的平均工资,以及缴费年限,从而确定每月可以领取的基础养老金金额。
个人账户养老金:其计算公式为个人账户储存额÷计发月数。
退休时当地上一年度在岗职工月平均工资:指退休当年所在城市或地区上一年度所有在岗职工的月平均工资。
本人平均工资指数:是指个人历年缴费基数与当地社会平均工资的比值的平均数。
缴费年限:指个人实际缴纳养老保险费的年数。
退休金计算方法:
基本养老金=(全省上年度月平均工资+本人指数化月平均工资)/ 2 × 缴费年限×1%。
基础养老金的计算公式为:(个人缴费基数+当地平均工资)×缴费年限×1%。这个公式考虑了个人的缴费基数和当地的平均工资,以及缴费年限,从而确定每月可以领取的基础养老金金额。
个人账户养老金:其计算公式为个人账户储存额÷计发月数。
退休时当地上一年度在岗职工月平均工资:指退休当年所在城市或地区上一年度所有在岗职工的月平均工资。
本人平均工资指数:是指个人历年缴费基数与当地社会平均工资的比值的平均数。
缴费年限:指个人实际缴纳养老保险费的年数。
?过渡性养老金?(部分地区可能有):这部分是针对建立个人账户前参加工作、退休后按月领取基本养老金的人员计算的。具体计算方法因地区而异,通常与您的缴费年限、缴费金额以及当地的平均工资水平等因素有关。
养老金和退休工资的区别
缴费方式不同:
社会养老保险费用一般由参保人员的单位代扣代缴,部分存入个人账户。社会养老保险的缴费标准往往遵循统一的缴费准则;
退休金由单体或企业提供,不需要受益人缴费即可享受;
概念不同:
养老保险全称社会基本养老保险,社会根据一定的法律和法规,为解决劳动者在达到解除劳动义务的劳动年龄界限,或因年老丧失劳动能力退出劳动岗位后的基本生活而建立的一种社会保险体系;
退休金是指在职期间,个人和用人单位根据法规,按照一定比例向个人账户缴纳的一种社会保险费用。当个人退休时,根据其在职期间的缴费情况和退休时的年龄、工龄等因素来计算其应该享受的退休金数额,从而为其提供经济上的来源。退休金的数额通常与个人在职期间的工资水平和缴纳社保的年限有关,一般来说,缴纳的社保费用越多,退休后获得的退休金数额就越高。
资金渠道不同:
养老金是由社会保险资金列支的,参加养老保险社会统筹的退休人员的退休待遇统称为养老金;
退休金一般都是相关部门列支,未参加养老保险社会统筹的退休人员(如公务员、事业单位人员,不含事业单位企业化管理的单位)的退休待遇简称退休金或退休生活费;
领取方式不同:
养老金则是按月领取。领取养老金的主体主要是企事业单位的退休人员。
退休金可以按月领取,也可以按年领取,甚至一次性支付。领取退休金的主体通常是事业单位的退休人员。
温馨提示:本数据仅供参考!具体需以当地有关法规为准!