灵活就业者需要根据自己的实际情况和需求来选择适合自己的社保方案。
那么,自由职业者社保,要交多少钱一个月?根据新社通app-社保缴费查询工具提供的2025社保缴费标准详情数据:

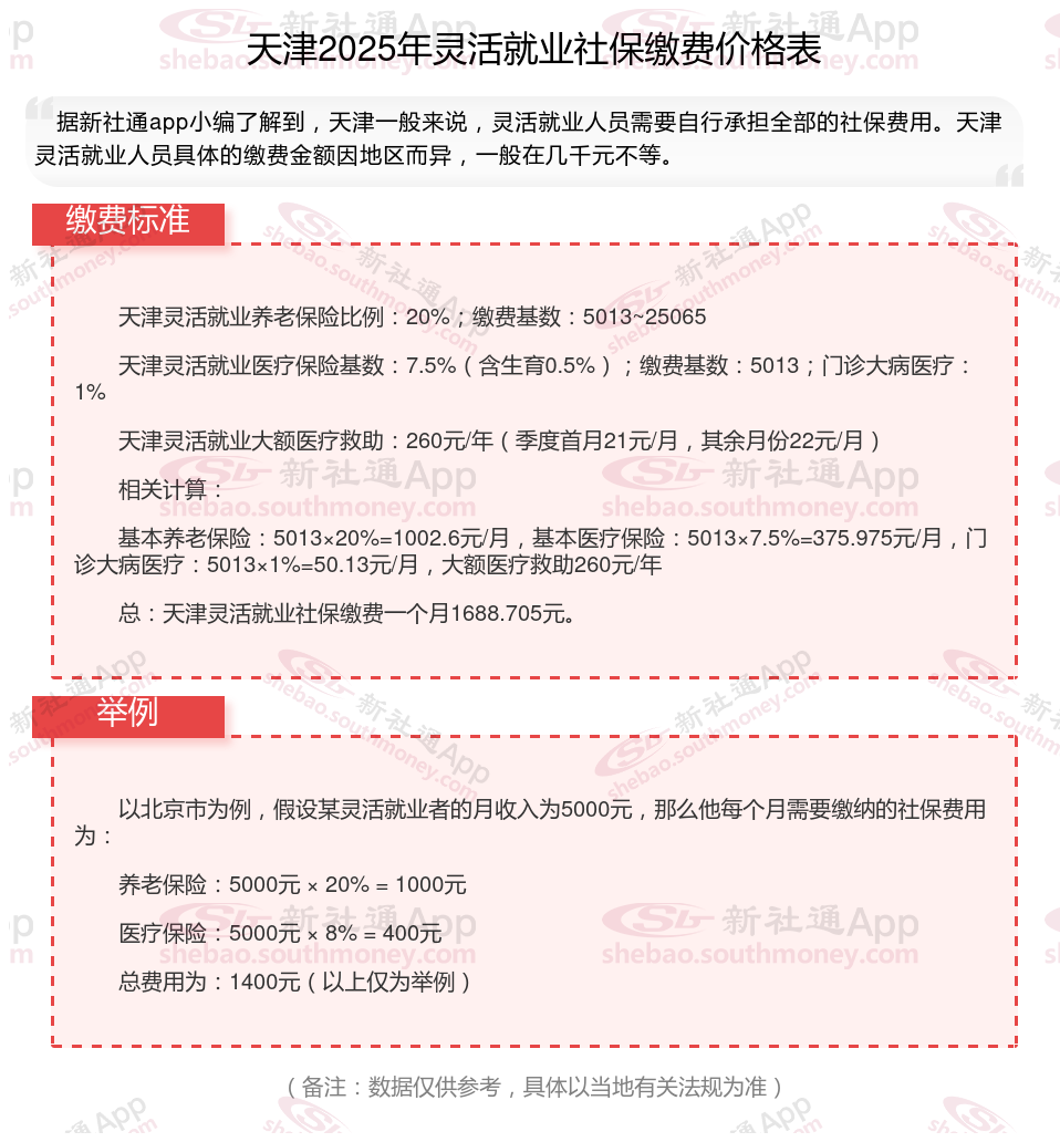
据新社通app数据显示,天津灵活就业养老保险最低缴费基数为:5013元;个人的缴费比例分别为:20%;
个人缴费金额:1002.6元。
(注:本文数据仅供参考,具体以当地缴费标准为准)
灵活就业者需要根据自己的实际情况和需求来选择适合自己的社保方案。
那么,自由职业者社保,要交多少钱一个月?根据新社通app-社保缴费查询工具提供的2025社保缴费标准详情数据:

据新社通app数据显示,天津灵活就业养老保险最低缴费基数为:5013元;个人的缴费比例分别为:20%;
个人缴费金额:1002.6元。
(注:本文数据仅供参考,具体以当地缴费标准为准)
在南昌,如何才能顺利领取到社保福利补贴?(5-29)
2025-05-29 09:18社保知识
社保缴费中途有中断,可以补缴吗?(2025-5-29)
2025-05-29 09:15社保知识
福州个人社保账户怎么查询?12333社保最新查询个人账户步骤来了(5月29日)
2025-05-29 09:14社保知识
黑龙江黑河12333社保怎么查询个人账户查询,步骤来了
2025-05-29 09:10社保知识
灵活就业者买社保一个月费用要交多少钱?(2025-05-29)
2025-05-29 09:09社保知识
社保查询个人账户缴费明细查询方法12333怎么查社保账户信息(2025年5月29日)
2025-05-29 09:05社保知识
社保断缴了可以补缴吗?(2025-05-29)
2025-05-29 08:55社保知识
农村的社保需要交满多少年?农保和社保都交了怎么办?2025年5月29日
2025-05-29 08:55社保知识