2025永州灵活就业4050社保补贴是一项面向特定年龄段的就业困难人群的社会保险补贴。
多数地区只有4050人员可以领取社保补贴,现在扩大了补贴对象及范围,通过就业困难人员认证,实现灵活就业,并且自己缴纳职工社保的灵活就业人员,一般都能申请灵活就业社保补贴。那么永州4050灵活就业社保补贴标准是多少钱?永州4050社保补贴条件是什么?接下来随新社通APP小编了解一下最新资讯。
一、2025年永州4050社保补贴申请流程
永州怎样可以申请4050社保补贴?材料与流程如下:
准备材料
《就业失业登记证》原件和复印件。
灵活就业个人缴纳的养老保险、医疗保险凭证的原件,或社保经办机构开具的个人缴费证明。
身份证原件和复印件。
如有个体工商营业执照,需提供原件和复印件。
本人填写的相关表格。
申领流程
线下申请
申请人缴纳当年度养老、医疗保险费用后,携带上述材料至当地档案托管中心灵活就业人员社保补贴受理窗口进行初审,领取《申请表》和灵活就业证明。
灵活就业证明需由申办人在其户口所在地社区劳动工作站登记盖章。
持《申请表》、《灵活就业证明》及身份证、户口本等相关材料到街道(乡镇)劳动事务所申请复核,经审核无误后签字盖章。
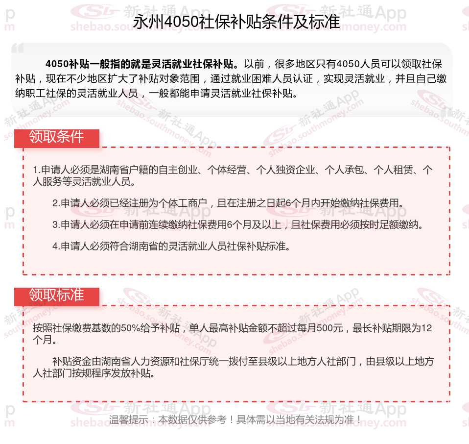
二、2025年永州4050社保补贴标准及条件,最新如下:

三、2025年永州哪六类人不可以领取灵活就业4050社保补贴?
永州不可以领取灵活就业4050社保补贴的六类人:
1、农村户口;
2、非就业困难人员;
3、超出自住房,有多余商品房或车辆;
4、超出法定退休年龄的;
5、未失业登记;
6、未以灵活就业人员身份交社保。
三类人符合领取灵活就业4050社保补贴的标准:贫困户、低保对象、重度残疾人等三类主要就业困难人员。
不过,符合特殊情况的部分农村户口人员是可以申请的,具体要咨询当地社保部门了。
四、永州灵活就业社保补贴领取年龄是多少岁?来了解一下
永州灵活就业社保补贴的年龄限制?主要包括女性满40周岁以上,男性满50周岁以上。此外,有些地区还要求女性满45周岁以上,男性满45周岁以上也可以申请灵活就业保险补贴?。
永州4050灵活就业补贴申请条件
?年龄及残疾情况?:
女性满40周岁以上,男性满50周岁以上,以及中、重度残疾人可以申请灵活就业保险补贴?。
?就业情况?:
在社区从事家务服务并与社区居民形成服务关系的灵活就业人员。
没有固定工作单位,岗位和工作时间不固定,但能够取得收入的其他灵活就业人员。
已实现灵活就业满30日,并在户口所在区县劳动部门办理了个人就业登记的人员。
实现灵活就业并以灵活就业身份参保的符合条件的高校毕业生?。
五、?永州社保断缴到底有哪些影响?社保断交的影响有以下几点:
?社保断交会对个人产生多方面的影响,主要包括以下几个方面?:?
?医疗保险待遇停止?:断交后,次月就无法享受医保报销福利,所有医疗费用需自费。如果断交超过3个月,连续缴费时间会重新计算,医保报销的上限也可能降低。
?生育保险受影响?:有生育计划的人士,断交后将无法享受生育津贴和生育医疗费用报销。不同城市对连续缴纳时间的要求不同,有的需要6个月,有的则需要9个月甚至1年。
?购房和购车资格受限?:在很多城市,社保缴纳情况与购房、购车资格紧密相关。断交后,可能需要重新计算缴纳时长,影响购房和购车计划。
?养老金领取受影响?:养老保险需要累计缴满15年才能在退休后领取养老金。虽然中断不会导致记录清0,但会影响缴费年限和养老金的领取金额。如果中断时间较长,可能会导致养老金减少。
?其他福利受损?:社保还与公租房申请、子女上学等方面挂钩。断交后,可能会失去申请公租房的资格,影响子女在当地公立学校就读。
?应对建议?:
?及时补缴?:尽量在断交后尽快补缴,以减少影响。医疗保险断交后3个月内续保,续保次月可以正常使用;超过3个月再续保有3-6个月的等待期。
?了解当地法规:不同城市的社保法规有所不同,应了解自己所在城市的具体要求,以便更好地规划社保缴纳。
通过了解这些影响和应对方法,可以更好地管理个人的社保缴纳,减少因断交带来的不便和损失。
以上就是永州4050灵活就业社保补贴的相关内容,欢迎关注新社通/下载新社通APP了解更多五险一金专业资讯。